广西来宾养老保险缴费基数2023-2024是多少?据新社通app获悉,城镇职工养老保险退休待遇优于城乡居民养老保险,缴费年限是关键。最低缴费年限为15年,满60周岁可享受待遇。养老保险缴费原则“多缴多得,长缴多得”。电子化缴费渠道方便快捷。那么,广西来宾养老保险要交多少钱?社保交满15年能领多少钱?下面就随新社通app小编一起来看看详情吧。
广西来宾养老保险每月缴费金额的计算方法 2023-2024年最新标准来了

据新社通app获悉,广西来宾职工养老保险的每月缴费金额是根据职工的工资总额和缴费比例来计算的。具体来说,职工个人缴费额等于核定的缴费基数乘以个人缴费比例(目前为8%),而缴费基数则是职工工资总额的60%到300%之间。
以一个具体的例子来说明:
假设广西来宾某职工的工资总额为3863元,那么他的缴费基数就是3863元的60%到300%之间。如果他选择按照缴费基数为3863,据新社通app养老保险计算器测算显示,他的个人缴费额就是3863元*8%,等于309.04元。
另外,企业也需要为职工缴纳养老保险费用,企业缴费额等于核定的企业职工工资总额乘以企业缴费比例(一般为16%)。所以,如果企业选择按照职工的实际工资总额作为缴费基数,据新社通app养老保险计算器测算显示,企业需要为该职工缴纳的养老保险费用就是3863元*16%,等于618.08元。
》社保网小编提示,“新社通app养老金计算器”可以轻松测算您的养老保险要交多少钱!以下是操作链接!需要注意的是,具体的缴费比例和缴费基数可能会因地区和方案的不同而有所差异。以上例子仅供参考,实际计算时应根据当地的具体方案来确定。
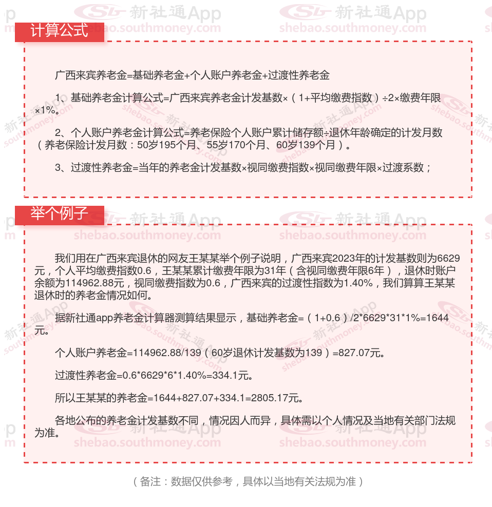
广西来宾社保交满15年能领多少钱?(在线计算举例说明)

(备注:数据仅供参考,具体以当地有关法规为准)
养老保险可以补缴前面几年的吗?
不可以。通常情况下,养老保险是不可以补缴前面几年的,职工或者居民只要确保自己在退休前累计缴足了十五年基本养老保险就不会导致退休后无法享受养老待遇,如果中间断缴年限并不影响累计年限的话,可以不用补缴前面几年断缴的。另外,只有符合以下四种情形才能补缴养老保险:单位欠缴养老保险、特定人群、城乡居民养老保险的一次性补齐、灵活就业人员补缴。
【1】 单位欠缴养老保险:
按照法规,用人单位必须为劳动者缴纳社会保险,如果因用人单位原因导致应缴未缴的,劳动者可以通过执法部门的介入,督促用人单位补缴社会保险。
【2】 特定人群
社保未交满十五年退休时可以一次性补缴,但需要满足以下条件之一:
①2011年前退休的国有企业事业单位职工;
②1961年至1982年期间的下乡知识青年;
③在2011年之前已经在当地缴纳了社保的65岁男性、60岁女性退休人员。
【3】 城乡居民养老保险的一次性补齐
部分地区允许城乡居民养老保险的参保人员到达60岁时,如果缴费不足15年的可以一次性补齐,然后按月享受养老金待遇。
【4】 灵活就业人员补缴
一般情形下,灵活就业人员是无法补缴养老保险的。但是目前有针对灵活就业人员的缓缴方案,以2022年为例,灵活就业人员可以申请停缴养老保险费,在2023年底钱一次性补缴2022年全年的养老保险。
总之,一般情形下养老保险是无法进行补缴的,而且各地区的补缴方案法规也有所不同,参保人员尽量不要使养老保险断缴,虽然只要退休前累计缴满了十五年就不会影响领取养老待遇,但是对养老金待遇的多少是有影响的,缴费年限越长,能够领取到的养老金待遇越多。
以上就是广西来宾养老保险缴费全部内容,希望对您有帮助,欢迎关注新社通app解锁更多社保专业资讯。