据新社通app获悉,职工在正式上班并转正后,最重视的就是自己的福利待遇。特别是公司代为缴纳的五险一金,很多职工都会去查询五险一金的相关缴纳情况。养老保险是给予的福利待遇,用人单位是必须按照标准给职工缴纳的。那么,广西贵港养老金交满15年能领多少钱?职工养老保险缴费基数2023-2024年最新标准是多少。
广西贵港养老保险缴费基数2023年最新标准 一个月最低要交多少钱?举例说明

据新社通app获悉,广西贵港职工养老保险的每月缴费金额是根据职工的工资总额和缴费比例来计算的。具体来说,职工个人缴费额等于核定的缴费基数乘以个人缴费比例(目前为8%),而缴费基数则是职工工资总额的60%到300%之间。
以一个具体的例子来说明:
假设广西贵港某职工的工资总额为3863元,那么他的缴费基数就是3863元的60%到300%之间。如果他选择按照缴费基数为3863,据新社通app养老保险计算器测算显示,他的个人缴费额就是3863元*8%,等于309.04元。
另外,企业也需要为职工缴纳养老保险费用,企业缴费额等于核定的企业职工工资总额乘以企业缴费比例(一般为16%)。所以,如果企业选择按照职工的实际工资总额作为缴费基数,据新社通app养老保险计算器测算显示,企业需要为该职工缴纳的养老保险费用就是3863元*16%,等于618.08元。
》社保网小编提示,“新社通app养老金计算器”可以轻松测算您的养老保险要交多少钱!以下是操作链接!需要注意的是,具体的缴费比例和缴费基数可能会因地区和方案的不同而有所差异。以上例子仅供参考,实际计算时应根据当地的具体方案来确定。
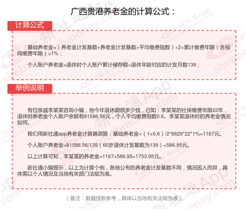
广西贵港养老保险交满15年能领多少钱?(在线计算举例说明)

(备注:数据仅供参考,具体以当地有关法规为准)
养老保险个人账户怎么查询?几种方法任您选择
查个人养老保险怎么查?以下几种方法供您选择
【1】柜台查询:可以直接携带个人身份证件前往当地社保部门进行查询;
【2】网站查询:直接登录社保查询网站,注册并登录个人账号进行查询;
【3】第三方平台查询:微信、支付宝里面的城市服务都开通了社保查询功能,通过该功能可以查询到个人养老保险的缴纳情况。
以上就是广西贵港养老保险缴费全部内容,希望对您有帮助,欢迎关注新社通app解锁更多社保专业资讯。