据新社通app获悉,职工基本养老保险是社会保险中的一个险种。养老保险待遇是多缴多得、长缴多得。但确确实实还是有很多人就是只缴纳养老保险15年,退休就能领养老金,这种情况下能领多少养老金呢?浙江嘉兴养老保险缴费标准是什么样的?跟着新社通app小编一起来看看吧。
浙江嘉兴养老保险缴费基数2023-2024年最新标准(最低)
据新社通app显示,浙江嘉兴职工养老缴费基数是多少,2023-2024年浙江嘉兴养老保险基数明细如下:
养老缴费基数为:3957,个人缴费:316.56元,企业缴费:553.98元,合计缴费:870.54元。
(注:本文数据仅供参考,具体以当地缴费标准为准)
浙江嘉兴养老保险每月缴费金额的计算方法
据新社通app获悉,浙江嘉兴职工养老保险缴费金额的计算涉及到企业缴费额和职工个人缴费额两部分。以下是一个基于浙江嘉兴的职工养老保险缴费金额计算示例:
假设浙江嘉兴某企业职工小明的月工资为3957元。
企业缴费额计算:
企业每月按照其缴费总基数的20%缴纳养老保险费。由于小明的月工资为3957元,假设这个工资额就是企业的缴费总基数(注意,实际计算中可能需要根据省社平工资和法规的上下限进行调整)。
据新社通app养老保险计算器显示,企业每月为小明缴纳的养老保险费为:3957元 * 14% = 553.98元。
职工个人缴费额计算:
职工个人缴费额按照核定缴费基数的8%缴纳。核定缴费基数通常是根据职工的实际工资收入来确定的,但也需要根据省社平工资的60%至300%的范围内进行调整。
假设小明的核定缴费基数就是他的月工资3957元,据新社通app养老保险计算器显示,他的个人缴费额为:3957元 * 8% =316.56元。
据新社通app养老保险计算器显示,小明每月的养老保险缴费总额为:企业缴费额553.98元 + 个人缴费额316.56元 = 870.54元。
》社保网小编提示,“新社通app养老金计算器”可以轻松测算您的养老保险要交多少钱!以下是操作链接!
需要注意的是,以上计算示例仅供参考,实际缴费金额可能会因地区、方案、工资水平等因素而有所不同。另外,五险(包括养老保险、医疗保险、失业保险、工伤保险和生育保险)通常是捆绑缴纳的,所以小明实际扣除的社保费用可能还包括其他四项保险的费用。
浙江嘉兴养老金如何查询个人账户余额?
养老保险缴费基数高好还是低好?
养老保险缴费基数越高,意味着需要缴纳的养老保险费用越多,退休后可以享受更多养老金待遇。养老保险缴费基数是参保人和参保单位缴纳养老保险费用计算的基数,一般是以职工本人上年度工资收入总额的月平均数作为本年度月缴费基数,缴费基数越高,职工和用人单位需要缴纳的保费越多,但是都会进入职工个人养老账户,退休后能够获得的养老金待遇也会有所提高,所以从客观角度来看,养老保险缴费基数高的话会更好。
养老保险遵循“多缴多得、长缴长得”原则,也就是说缴费金额越多、缴费时间越长,未来能够享受的养老金待遇越好。但是不能忽略的是,所缴纳的费用会相应提高,尤其是对于以灵活就业人员身份参加职工养老保险的人群而言,需要全额承担养老保险的保费,缴费压力也会同步增加。
另外,为了进一步提高社保水平,各个地区按照法规设置了养老保险缴费基数的上下限,如果职工的月平均工资低于缴费基数下限的话,则按照缴费基数下限缴纳养老保险保费;如果月平均工资高于缴费基数上限的话,则按照缴费基数上限缴纳养老保险保费。具体的缴费基数上下限是根据各地区职工月平均工资进行确定的。
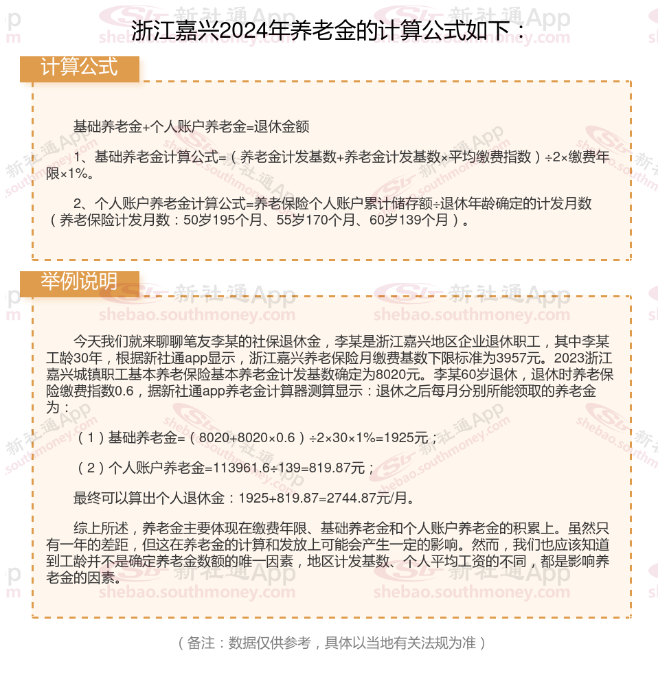
浙江嘉兴社保交满15年能领多少钱?(在线计算举例说明)

(备注:数据仅供参考,具体以当地有关法规为准)
以上就是浙江嘉兴养老保险缴费全部内容,希望对您有帮助,欢迎关注新社通app解锁更多社保专业资讯。