据新社通app获悉,职工基本养老保险是社会保险中的一个险种。是为了保证劳动者在年老、失业、患病、工伤、生育而减少劳动收入时给予经济补偿的一项优惠方案。那你知道重庆江北养老保险缴费标准是什么样的吗?社保交满15年退休能领多少钱?下面随新社通app小编一起来看看详情。
重庆江北养老保险缴费基数2023-2024年最新标准(最低)一个月要交多少钱?举例说明
据新社通app获悉,重庆江北养老保险的缴费金额计算通常涉及缴费基数和缴费比例两个因素。以下是一个基于虚构数据的计算举例说明:
假设重庆江北某职工的养老保险缴费基数为4118元,重庆江北法规的养老保险缴费比例为:企业缴纳比例为16%,个人缴纳比例为8%。
首先,我们需要确定该职工的养老保险缴费基数。如果该职工的工资收入低于省社平工资的60%,则按60%的省社平工资作为缴费基数;如果高于省社平工资的60%,则按实际工资收入作为缴费基数,但最高不得超过省社平工资的300%。
接下来,我们根据缴费比例来计算企业和个人各自需要缴纳的养老保险费。
企业缴费额 = 缴费基数 × 企业缴费比例= 4118元 ×16%=658.88元
个人缴费额 = 缴费基数 × 个人缴费比例=4118元 ×8%= 329.44元
据新社通app养老保险计算器显示,该职工所在的企业每月需要为其缴纳658.88元的养老保险费,而该职工个人则需要缴纳329.44元。
》点击新社通app养老保险计算器,轻松测算你的养老保险缴纳金额!
请注意,这只是一个基于虚构数据的计算示例,实际的缴费金额会根据具体的缴费基数、缴费比例以及当地社保方案的法规而有所不同。此外,社保方案也会随时间变化,因此在实际计算时,建议参考最新的方案法规。
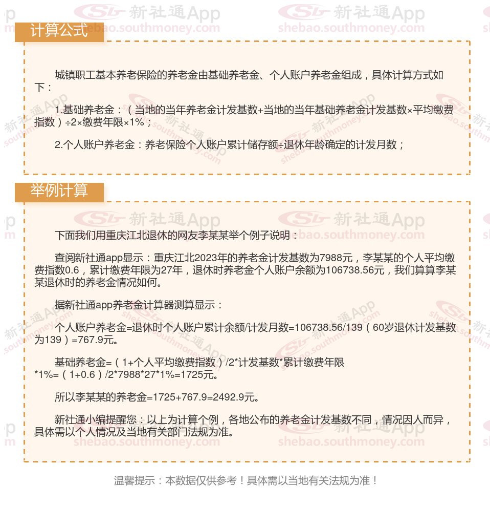
重庆江北养老保险交满15年能领多少钱?(在线计算举例说明)

》新社通小编提示,“新社通app养老金计算器”也可以计算养老金哦!以下是操作链接,点击即可轻松测算你的养老金!
温馨提示:本数据源于网络,仅供参考!具体需以当地具体法规为准!
以上就是重庆江北养老保险缴费全部内容,希望对您有帮助,欢迎关注新社通app解锁更多社保专业资讯。