据新社通app获悉,养老保险是与参保人退休后的待遇相关的,只有达到了一定的缴费水平,退休后才能享受较好的待遇水平,也就是说缴费水平过低的话,那么未来能够享受的养老金水平也会比较低。而养老保险保费需要根据缴费基数确定。下面随新社通app小编一起来看看,江苏泰州养老保险缴费标准2024年是多少?附养老金计算公式(在线计算器)。
养老保险一个月要交多少钱?江苏泰州缴费基数2023-2024年最新标准(最低)


江苏泰州养老金计算工资2024年最新计算器 社保退休能领多少钱?
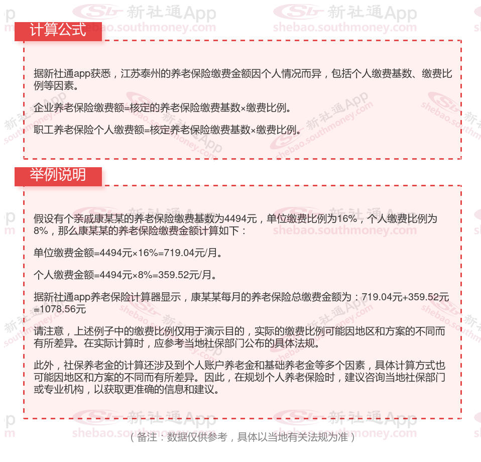
2024江苏泰州职工养老保险金计算公式如下:
江苏泰州基础养老金+个人账户养老金+过渡性养老金=退休金额
1、基础养老金计算公式=(江苏泰州养老金计发基数+江苏泰州养老金计发基数×平均缴费指数)÷2×缴费年限×1%。
2、个人账户养老金计算公式=养老保险个人账户累计储存额÷退休年龄确定的计发月数(养老保险计发月数:50岁195个月、55岁170个月、60岁139个月)。
3、过渡性养老金=当年的养老金计发基数×视同缴费指数×视同缴费年限×过渡系数;
工龄26年养老金计算举例
假设,参保人A是江苏泰州地区企业退休职工,其中参保人A工龄26年,视同缴费年限5年,视同缴费指数0.6。那么,根据消息显示,江苏泰州养老保险月缴费基数下限标准为4494元。2023江苏泰州城镇职工基本养老保险基本养老金计发基数确定为8613元。参保人60岁退休,退休时养老保险缴费指数0.6,据新社通app养老金计算器测算显示:退休之后每月分别所能领取的养老金为:
(1)基础养老金=(8613+8613×0.6)÷2×26×1%=1792元;
(2)个人账户养老金=112170.24÷139=806.98元;
(3)过渡性养老金=8613×0.6×5×1.20%=310.07元;
最终可以算出个人退休金:1792+806.98+310.07=2909.05元/月。
综上所述,养老金主要体现在缴费年限、基础养老金和个人账户养老金的积累上。虽然只有一年的差距,但这在养老金的计算和发放上可能会产生一定的影响。然而,我们也应该知道到工龄并不是确定养老金数额的唯一因素,地区计发基数、个人平均工资的不同,都是影响养老金的因素。
温馨提示:本数据源于网络,仅供参考!具体需以当地具体法规为准!
以上就是江苏泰州养老保险缴费全部内容,希望对您有帮助,欢迎关注新社通app解锁更多社保专业资讯。