据新社通app获悉,养老保险是与参保人退休后的待遇相关的,只有达到了一定的缴费水平,退休后才能享受较好的待遇水平,也就是说缴费水平过低的话,那么未来能够享受的养老金水平也会比较低。而养老保险保费需要根据缴费基数确定。下面随新社通app小编一起来看看,湖南岳阳养老保险缴费标准2024年是多少?附养老金计算公式(在线计算器)。
湖南岳阳养老保险缴费基数2023-2024年最新标准(最低)要交多少钱一个月?


湖南岳阳养老金计算工资2024年最新计算器 社保退休能领多少钱?
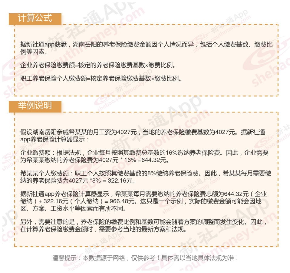
2024湖南岳阳职工养老保险金计算公式如下:
湖南岳阳养老金=基础养老金+个人账户养老金+过渡性养老金
1、基础养老金计算公式=湖南岳阳养老金计发基数×(1+平均缴费指数)÷2×缴费年限×1%。
2、个人账户养老金计算公式=养老保险个人账户累计储存额÷退休年龄确定的计发月数(养老保险计发月数:50岁195个月、55岁170个月、60岁139个月)。
3、过渡性养老金=当年的养老金计发基数×视同缴费指数×视同缴费年限×过渡系数;
养老金计算举例说明
假设,参保人新某某是湖南岳阳地区企业退休职工,其中参保人新某某缴费年限24年,无视同缴费年限,60岁退休,退休时养老保险平均缴费指数0.6。根据消息显示,2023湖南岳阳城镇职工基本养老保险基本养老金计发基数确定为7417元。那么参保人新某某退休之后每月分别所能领取的养老金为:
(1)基础养老金=7417×(1+0.6)÷2×24×1%=1424元;
(2)个人账户养老金=92782.08÷139=667.5元;
据新社通app养老金计算器测算显示:最终可以算出个人退休金:1424+667.5=2091.5元/月。
综上所述,养老金主要体现在缴费年限、基础养老金和个人账户养老金的积累上。虽然只有一年的差距,但这在养老金的计算和发放上可能会产生一定的影响。然而,我们也应该知道到工龄并不是确定养老金数额的唯一因素,地区计发基数、个人平均工资的不同,都是影响养老金的因素。
温馨提示:本数据源于网络,仅供参考!具体需以当地具体法规为准!
延伸阅读:60岁以上能买养老保险吗?
如果已经60岁了,也就是已经达到了退休年龄,那么:需要分情况而定
1.城乡居民养老保险:60岁时可以一次性补缴15年的基本养老保险。那么,一次交10万的养老保险每个月拿多少?假设是在长沙交的居民养老保险,2022年开始领取养老年金,则每月可以领取的基础养老金为238元,而每月可以领取的个人账户养老金为10万/139=719元。即每月可以领取的养老金为238+719=957元。
2.城镇职工养老保险:若此前从未缴纳过城镇职工养老保险,则到了60岁时,是不能一次性补缴15年的养老保险的,但若参保人此前有参加过城镇职工养老保险,则只要满足补缴条件,那么可以申请补缴:
(1)若用人单位没有按照法规为员工缴纳城镇职工养老保险,则员工可以要求用人单位补缴。
(2)若参保人已经到了法定退休年龄,但城镇职工养老保险的累计缴费年限还未达15年,那么可以申请延长缴费至满15年。此外,若是在《社会保险法》实施(2011年7月1日)之前参保的,且延长缴费5年后,累计缴费年限还没有15年,那么可以一次性补缴至满15年。
以上就是湖南岳阳养老保险缴费全部内容,希望对您有帮助,欢迎关注新社通app解锁更多社保专业资讯。