据新社通app获悉,江苏泰州养老保险待遇是多缴多得、长缴多得。但确确实实还是有很多人就是只缴纳养老保险15年,就静待退休领养老金,这种情况下能领多少养老金呢?江苏泰州现在养老保险要交多少钱一个月?下面就随新社通app小编一起来看看详情。
江苏泰州养老保险缴费基数2023-2024最新标准来了
据新社通app显示,江苏泰州职工养老保险最低缴费基数为:4494元;单位和个人的缴费比例分别为:16%、8%;
个人缴费金额:359.52元,单位缴费金额:719.04元,每月合计缴费:1078.56元。
(注:本文数据仅供参考,具体以当地缴费标准为准)
》点击新社通app养老保险计算器,轻松测算你的养老保险缴费金额!
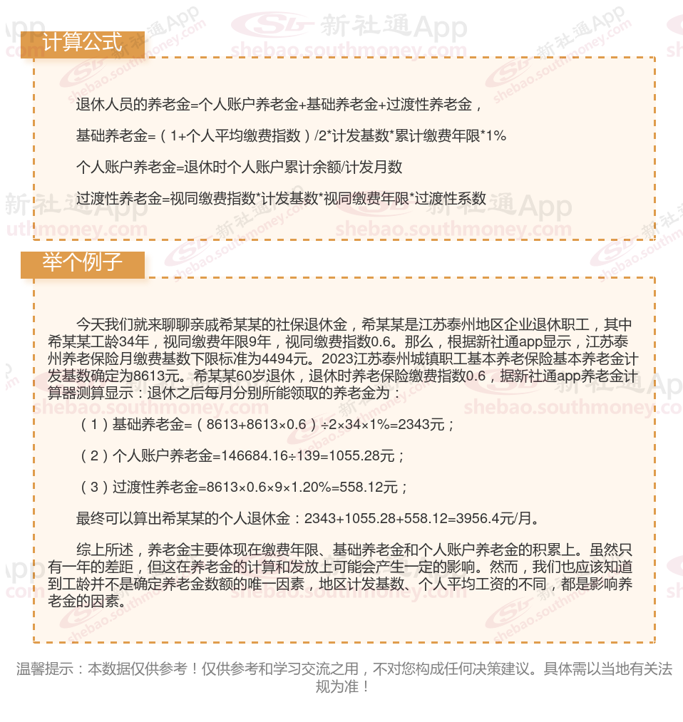
江苏泰州社保养老保险交满能领多少钱?(在线计算举例说明)

(备注:数据仅供参考,具体以当地有关法规为准)
养老保险需要连续交费吗
养老保险可以累计交费,中间断交也没关系,下次再缴纳时,社保系统会自动累加在一起的。简单来说就是断断续续累积15年也是可以的。只要社会养老保险缴满15年,职工到达退休年龄之后即可享受养老金待遇。
以上就是江苏泰州养老保险缴费全部内容,希望对您有帮助,欢迎关注新社通app解锁更多社保专业资讯。