陕西咸阳养老保险的缴费比例是多少?据新社通app获悉,养老保险一般就是指基本养老保险,是直接关系到我们退休之后领取到的养老金的。往往养老保险在缴费的时候都是按照一定比例来缴费的,那么,陕西咸阳养老保险缴费基数2023-2024最新标准来了,下面随新社通app小编一起了解详情吧。
陕西咸阳养老保险每月缴费金额的计算方法 2023-2024年最新标准来了

据新社通app获悉,陕西咸阳2024年养老保险缴费金额的计算方法可以根据不同的参保类型有所差异。以下是企业职工参保缴费金额计算方法的举例:
企业职工养老保险:
企业养老保险缴费额=核定的养老保险缴费基数×缴费比例。
职工养老保险个人缴费额=核定养老保险缴费基数×缴费比例。
举例:假设某企业职工养老保险核定缴费基数为4559元,企业缴费比例为:16%,个人缴费比例为:8%。据新社通app养老保险计算器显示,企业需缴纳729.44元,职工个人需缴纳364.72元。
》点击新社通app养老保险计算器,轻松测算你的养老保险缴纳金额!请注意,这些只是示例性的计算,实际的缴费金额会根据具体的缴费基数、缴费比例以及地区的法规而有所不同。此外,随着时间的推移,缴费比例和基数也可能会进行调整,因此建议参考当地社保部门或相关机构公布的最新方案和法规进行计算。
对于养老保险缴费金额的具体计算,还需要考虑其他因素,如缴费年限、缴费基数的上下限等。为了确保计算的准确性,建议咨询当地社保部门或专业机构进行详细的计算和咨询。
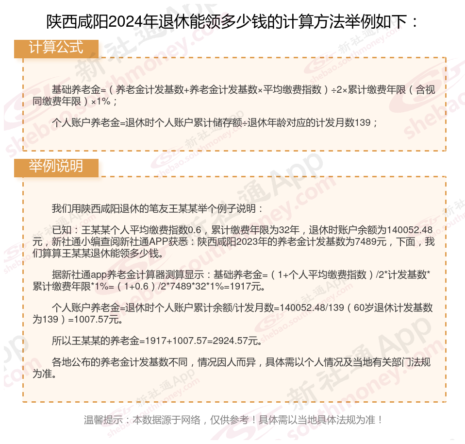
陕西咸阳社保退休能领多少钱?(在线计算举例说明)

温馨提示:本数据源于网络,仅供参考!具体需以当地具体法规为准!
养老保险是多交多得吗?
养老保险是多交多得,养老保险多交多得主要体现以下两方面:
1、缴费时间越长拿的越多。基本养老保险费用是按月缴纳的,一年为一个核算单位。缴纳时间越长,缴费年限越长。在计算养老金时,缴费年限非常重要,缴费年限越长,养老金数额越高。
2、每年缴纳的养老保险费的缴纳基数越高,拿的越多。缴费基数高,缴费金额就会增加,个人账户储存额就会随之增高。同时每年缴费基数高,就是历年缴费基数高,在计算养老金时,个人账户储存额和历年缴费基数也是重要影响因素。
总的来说,养老保险多交,退休时领取的养老金也就越多,当然对于灵活就业人员来说,养老保险还是根据自身情况缴纳,不要因为多交养老保险而增加了经济压力。
以上就是陕西咸阳养老保险缴费全部内容,希望对您有帮助,欢迎关注新社通app解锁更多社保专业资讯。