据新社通app获悉,职工基本养老保险是社会保险中的一个险种。养老保险待遇是多缴多得、长缴多得。但确确实实还是有很多人就是只缴纳养老保险15年,退休就能领养老金,这种情况下能领多少养老金呢?海南文昌养老保险缴费标准是什么样的?跟着新社通app小编一起来看看吧。
海南文昌养老保险缴费基数2023-2024年最新标准(最低)

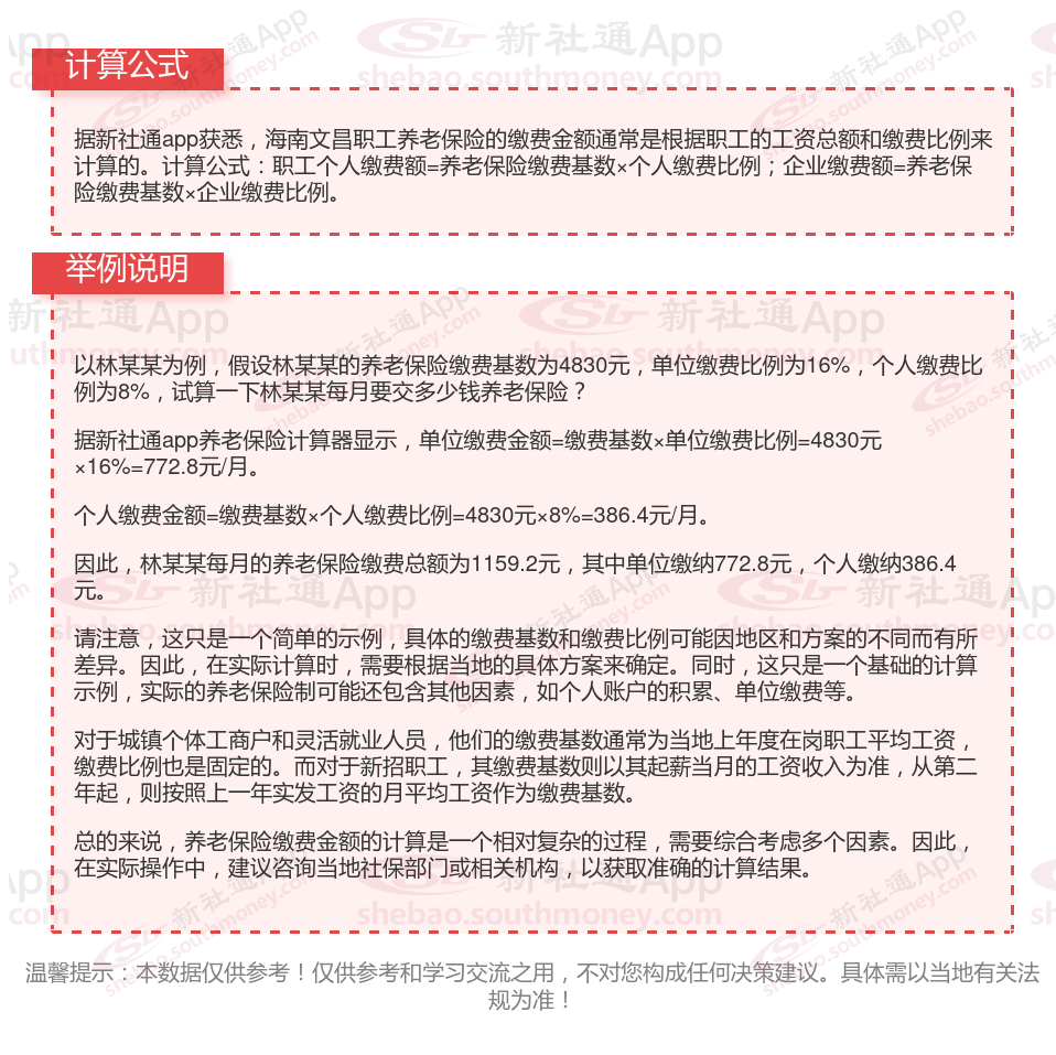
海南文昌养老保险一个月要交多少钱?举例说明

温馨提示:本数据仅供参考!具体需以当地有关法规为准!
养老保险个人账户怎么查询?几种方法任您选择
海南文昌查询养老保险有多种方式,以下是一些常见的方法:
网上查询:
登录所在城市的社会保险业务网站。
查找并点击“个人社保信息查询”窗口。
输入本人身份证和密码(密码可能是您的社保证编号或者身份证出生年月)。
在打开的页面中,选择“个人养老保险查询”,然后点击“养老保险个人账户缴费情况”即可查询详细情况。
微信查询:
打开微信,点击“我”页面中的“服务”选项。
在“生活服务”栏找到“城市服务”并点击进入。
进入页面后,在热门服务中选择“社保综合”。
选择本地的社保查询入口,以北京为例,点击“北京社保查询”。
在打开的页面中,选择“基本养老保险”即可查看缴费记录。
支付宝查询:
打开支付宝APP,在首页点击“更多”进入应用中心。
找到“便民生活”栏下的“市民中心”并点击进入。
进入页面后,点击“社保”选项。
选择“社保查询”,在打开的页面中即可查看养老保险的缴费记录。
电话查询:
拨打综合服务电话“12333”进行方案咨询和信息查询。
提供个人信息后,可以询问养老保险的相关情况。
柜台查询:
携带本人身份证或社保卡,前往当地的社保服务大厅或社保经办机构的窗口。
在窗口提交查询申请,并提供相关证件。
工作人员会协助您查询养老保险的缴费记录、个人账户余额等信息。
自助终端查询:
在一些社保服务大厅或社保经办机构,会设有自助查询终端。
您可以通过这些终端输入个人信息,自助查询养老保险的相关情况。
APP查询:
下载并安装所在地区的社保APP(如“掌上12333”等)。
注册并登录后,选择养老保险查询功能,即可查看相关信息。
请注意,不同的地区和机构可能提供不同的查询方式,您可以根据自己所在地的具体情况选择适合的查询方法。同时,查询时需要提供正确的个人信息和证件,以确保查询结果的准确性。如果您在查询过程中遇到任何问题或疑问,可以联系当地的社保机构或拨打社保热线进行咨询。
以上就是海南文昌养老保险缴费全部内容,希望对您有帮助,欢迎关注新社通app解锁更多社保专业资讯。