据新社通app获悉,养老保险是为居民退休后的经济来源提供保证的保险,对于单位职工而言,由用人单位和职工本人共同缴纳养老保险,保费较高;而居民的养老保险保费是由居民个人承担。不管是职工养老保险还是居民养老保险,保费都需要通过养老保险缴费基数计算得出。下面随新社通app小编一起来看看河北保定养老金缴费标准2023-2024最新基数比例是多少!
河北保定缴费基数2023-2024年最新标准(最低)一个月要交多少钱?


哪些情况不用缴纳养老保险?
1、与退休人员签订劳动合同
《劳动合同法》第四十四条法规,劳动者开始依法享受基本养老保险待遇的,劳动合同终止。因此,企业不用为享受基本养老保险的返聘员工缴纳社保。
2、非独立劳动的兼职人员
非独立劳务的兼职人员是指在不脱离本职工作的情况下,利用业余时间从事第二职业;为第三方提供体力或脑力劳动支出。兼职人员本身有自己的工作,签订劳动合同和缴纳社会保险,均有工作单位办理,和兼职公司无关,因此无需缴纳社保。
3、聘用劳务派遣人员,并由接受企业支付薪资
劳务派遣单位派遣劳动者,应当与接受劳务派遣的用人单位签订劳务派遣协议。若劳务派遣协议中约定,劳务派遣人员的考勤和工资发放比照自有 员工处理,社保和公积金缴纳由劳务派遣公司缴纳,则应支付劳务派遣员工相应费用,不论在个人所得税还是企业所得税中均认定为工资薪金项目。派遣人员已由劳务派遣公司缴纳社保,企业可以不用为这部分人员缴纳。
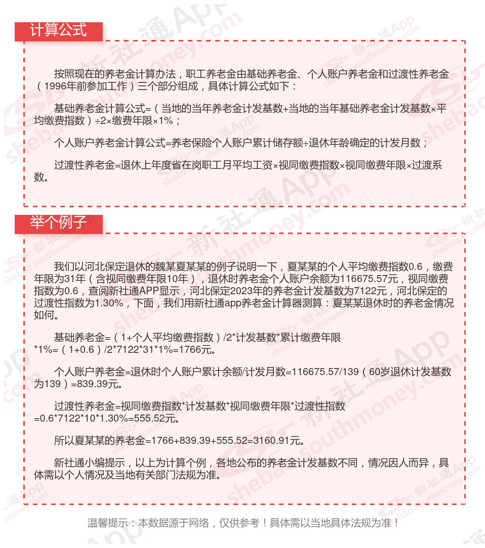
河北保定养老金计算公式2024年最新计算器 社保退休能领多少钱?

温馨提示:本数据仅供参考!具体需以当地有关法规为准!
以上就是河北保定养老保险缴费全部内容,希望对您有帮助,欢迎关注新社通app解锁更多社保专业资讯。