据新社通app获悉,养老保险是为居民退休后的经济来源提供保证的保险,对于单位职工而言,由用人单位和职工本人共同缴纳养老保险,保费较高;而居民的养老保险保费是由居民个人承担。不管是职工养老保险还是居民养老保险,保费都需要通过养老保险缴费基数计算得出。下面随新社通app小编一起来看看宁夏银川养老金缴费标准2023-2024最新基数比例是多少!

据新社通app获悉,宁夏银川2024年职工养老保险缴费金额的计算涉及到缴费基数和缴费比例两个关键因素。
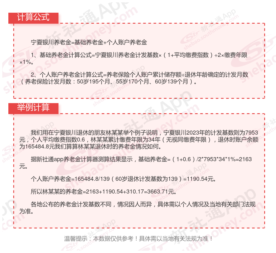
以下是一个计算养老保险缴费金额的示例:
以王某为例,假设他的养老保险缴费基数为5070元,单位缴费比例为16%,个人缴费比例为8%,试算一下王某每月要交多少钱养老保险?
据新社通app养老保险计算器显示,单位缴费金额=缴费基数×单位缴费比例=5070元×16%=811.2元/月。
据新社通app养老保险计算器显示,个人缴费金额=缴费基数×个人缴费比例=5070元×8%=405.6元/月。
因此,王某每月的养老保险缴费总额为1216.8元,其中单位缴纳811.2元,个人缴纳405.6元。
》社保网小编提示,“新社通app养老金计算器”可以轻松测算您的养老保险要交多少钱!以下是操作链接!请注意,这只是一个简单的示例,具体的缴费基数和缴费比例可能因地区和方案的不同而有所差异。因此,在实际计算时,需要根据当地的具体方案来确定。同时,这只是一个基础的计算示例,实际的养老保险制可能还包含其他因素,如个人账户的积累、单位缴费等。
对于城镇个体工商户和灵活就业人员,他们的缴费基数通常为当地上年度在岗职工平均工资,缴费比例也是固定的。而对于新招职工,其缴费基数则以其起薪当月的工资收入为准,从第二年起,则按照上一年实发工资的月平均工资作为缴费基数。
总的来说,养老保险缴费金额的计算是一个相对复杂的过程,需要综合考虑多个因素。因此,在实际操作中,建议咨询当地社保部门或相关机构,以获取准确的计算结果。
宁夏银川养老金计算公式2024年计算方法(在线计算器)

》新社通小编提示,“新社通app养老金计算器”可以计算养老金哦!以下是操作链接,点击即可轻松测算你的养老金!
怎样才能提高养老金?
提高养老金待遇是一个涉及多方面因素的过程。以下是一些具体的方法供您参考:
避免提前退休:
养老金的发放与个人账户养老金的“计发月数”有关,而计发月数又与退休年龄有关。退休年龄越大,计发月数越短,每月能领到的个人账户养老金就越多。因此,避免提前退休可以间接提高养老金待遇。
努力提升个人职称:
职称的提升往往伴随着个人工资的增加,从而增加养老保险的缴费基数,进而增加养老金的数额。
选择在经济发达的地区办理退休:
社会平均工资越高的地区,养老金待遇也会相应更高。因此,如果条件允许,在经济发达的城市办理退休,可以享受到更好的养老金待遇。
对于有多地参保经历的人,如果想要在经济发达的城市享受养老金待遇,需要确保在该城市累计缴费满10年以上。
关注个人健康状况
定期体检:关注自己的身体健康状况,定期进行体检,及时发现并治疗潜在的健康问题。
保持健康生活方式:保持健康的生活方式,如合理饮食、适度运动、戒烟限酒等,有助于延长寿命,从而增加领取养老金的时间。
延长缴费年限:
坚持缴费不间断,尽可能取得较长的缴费时间。养老金计算公式中,缴费年限是计算基础养老金的重要因素,时间越长,养老金越高。
提高缴费档次:
在个人经济能力范围内,尽可能选择较高的缴费档次,以增加个人账户养老金的积累。比如,如果条件允许,可以选择更高的缴费基数,这样每月进入个人账户的金额就会更多。
温馨提示:本数据仅供参考!具体需以当地有关法规为准!
以上就是宁夏银川养老保险缴费全部内容,希望对您有帮助,欢迎关注新社通app解锁更多社保专业资讯。