据新社通小编了解,新疆吐鲁番养老缴费基数直接关系要用户的养老保险的缴费比例。通常情况下,养老保险缴费基数是参保人员上一年申报个人所得会的工资和薪金税项的月平均额,由此可见,养老保险缴费基数是和个人的工资挂钩的。在进行养老保险缴费的时候,是根据缴费基数来计算的,那么新疆吐鲁番养老保险缴费比例单位和个人分别是多少?下面随新社通app小编一起来看看详情。
新疆吐鲁番养老保险缴费基数2023-2024最低标准
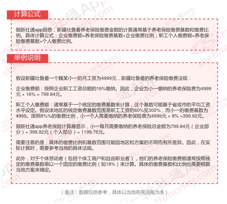
据新社通app显示,新疆吐鲁番职工养老保险缴费基数2023-2024年最新标准如下:
新疆吐鲁番养老保险最低缴费基数:4999元;
企业缴费比例:16%;
个人缴费比例:8%
合计缴费金额=企业缴费金额799.84元+个人缴费金额399.92元=1199.76元。
(注:本文数据仅供参考,具体以当地缴费标准为准)

新疆吐鲁番养老金计算公式2024年计算方法(在线计算器)
据新社通app获悉: 新疆吐鲁番2024年退休能领多少钱的计算方法如下:
新疆吐鲁番退休人员的养老金=个人账户养老金+基础养老金+过渡性养老金
基础养老金=计发基数*(1+个人平均缴费指数)/2*累计缴费年限*1%
个人账户养老金=退休时个人账户累计余额/计发月数
过渡性养老金=视同缴费指数*计发基数*视同缴费年限*过渡性系数
我们用新疆吐鲁番退休网友举个例子说明一下,新疆吐鲁番2023年的养老金计发基数为7625元,个人平均缴费指数0.6,该网友累计缴费年限为30年,退休时账户余额为143971.2元,我们算算这位网友退休能领多少钱。
据新社通app养老金计算器测算显示:基础养老金=(1+个人平均缴费指数)/2*计发基数*累计缴费年限*1%=(1+0.6)/2*7625*30*1%=1830元。
个人账户养老金=退休时个人账户累计余额/计发月数=143971.2/139(60岁退休计发基数为139)=1035.76元。
所以这位新疆吐鲁番退休人员的养老金=1830+1035.76=2865.76元。
各地公布的养老金计发基数不同,情况因人而异,具体需以个人情况及当地有关部门法规为准。
温馨提示:本数据仅供参考!具体需以当地有关法规为准!
以上就是新疆吐鲁番养老保险缴费全部内容,希望对您有帮助,欢迎关注新社通app解锁更多社保专业资讯。