据新社通app获悉,养老保险是一种保护老人晚年生活的保险。在未达到退休年龄之前,定期进行缴纳养老保险,就可以在退休之后享受养老保险所发放的资金。那么,广东肇庆养老保险缴纳比例大家都清楚吗?下面带大家来看看养老保险要交多少钱,退休能领多少钱。
广东肇庆养老保险每月缴费金额的计算方法 2023-2024年最新标准来了

据新社通app获悉,广东肇庆职工养老保险的缴费金额通常是根据职工的工资总额和缴费比例来计算的。以下是一个具体的例子来说明这一计算过程:
假设广东肇庆某企业职工的工资收入为4246元/月,且该工资收入高于当地公布的养老保险缴费基数下限,但低于缴费基数上限。那么,该职工的月缴费基数即为4246元。
单位缴纳部分:根据一般的缴费比例14%,单位每月为该职工缴纳的养老保险费金额为4246元×14%=594.44元。
个人缴纳部分:同样根据一般的缴费比例8%,该职工每月需要缴纳的养老保险费金额为4246元×8%=339.68元。
据新社通app养老保险计算器显示,该职工每月总共需要缴纳的养老保险费金额为594.44元(单位部分)+ 339.68元(个人部分)= 934.12元。
》社保网小编提示,“新社通app养老金计算器”可以轻松测算您的养老保险要交多少钱!以下是操作链接!
需要注意的是,上述例子中的缴费比例仅作为参考,实际缴费比例可能因地区和法规的不同而有所差异。此外,对于工资收入低于缴费基数下限或高于缴费基数上限的职工,其缴费基数的计算方式也会有所不同。具体计算方法可咨询当地社保部门或相关机构。
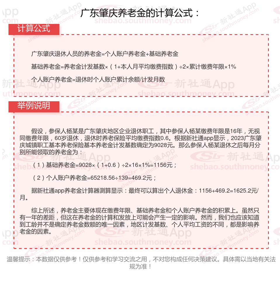
广东肇庆社保退休能领多少钱?(在线计算举例说明)

温馨提示:本数据仅供参考!具体需以当地有关法规为准!
养老保险缴费基数高好还是低好?
养老保险缴费基数越高,意味着需要缴纳的养老保险费用越多,退休后可以享受更多养老金待遇。养老保险缴费基数是参保人和参保单位缴纳养老保险费用计算的基数,一般是以职工本人上年度工资收入总额的月平均数作为本年度月缴费基数,缴费基数越高,职工和用人单位需要缴纳的保费越多,但是都会进入职工个人养老账户,退休后能够获得的养老金待遇也会有所提高,所以从客观角度来看,养老保险缴费基数高的话会更好。
养老保险遵循“多缴多得、长缴长得”原则,也就是说缴费金额越多、缴费时间越长,未来能够享受的养老金待遇越好。但是不能忽略的是,所缴纳的费用会相应提高,尤其是对于以灵活就业人员身份参加职工养老保险的人群而言,需要全额承担养老保险的保费,缴费压力也会同步增加。
另外,为了进一步提高社保水平,各个地区按照法规设置了养老保险缴费基数的上下限,如果职工的月平均工资低于缴费基数下限的话,则按照缴费基数下限缴纳养老保险保费;如果月平均工资高于缴费基数上限的话,则按照缴费基数上限缴纳养老保险保费。具体的缴费基数上下限是根据各地区职工月平均工资进行确定的。
以上就是广东肇庆养老保险缴费全部内容,希望对您有帮助,欢迎关注新社通app解锁更多社保专业资讯。