据新社通app获悉,养老保险是与参保人退休后的待遇相关的,只有达到了一定的缴费水平,退休后才能享受较好的待遇水平,也就是说缴费水平过低的话,那么未来能够享受的养老金水平也会比较低。而养老保险保费需要根据缴费基数确定。下面随新社通app小编一起来看看河南济源养老保险缴费基数是什么?要交多少钱?
河南济源养老保险缴费基数2023-2024年最新标准(最低)一个月要交多少钱?举例说明
据新社通app显示,河南济源养老保险缴费基数2023-2024年最新标准如下:
缴费基数下限暂按不低于3579元/月执行。按照单位16%+个人8%的缴费费率,单位和个人养老保险缴费金额分别不低于572.64元/月、不低于286.32元/月。
(注:本文数据仅供参考,具体以当地缴费标准为准)

养老保险是累计15年还是连续15年?
养老保险是累计缴满十五年即可,并不需要连续缴纳。如果参保人员达到退休年龄,以及养老保险累计缴费满十五年的,可以按月领取基本养老金。累计缴费不足十五年的,可以缴费至满十五年。
而退休人员基本养老金的多少取决于缴费年限长短与缴费基数高低。新的养老金发放法规,缴费工资越高,缴费时间越长,退休后的养老保险待遇也就越高,今后正常待遇调整也越高,并非“只缴15年就可以了”。所以如果养老保险累计缴满15年,并且还没达到法定退休年龄,建议延长缴费期限,这样领取的养老金也会越多。
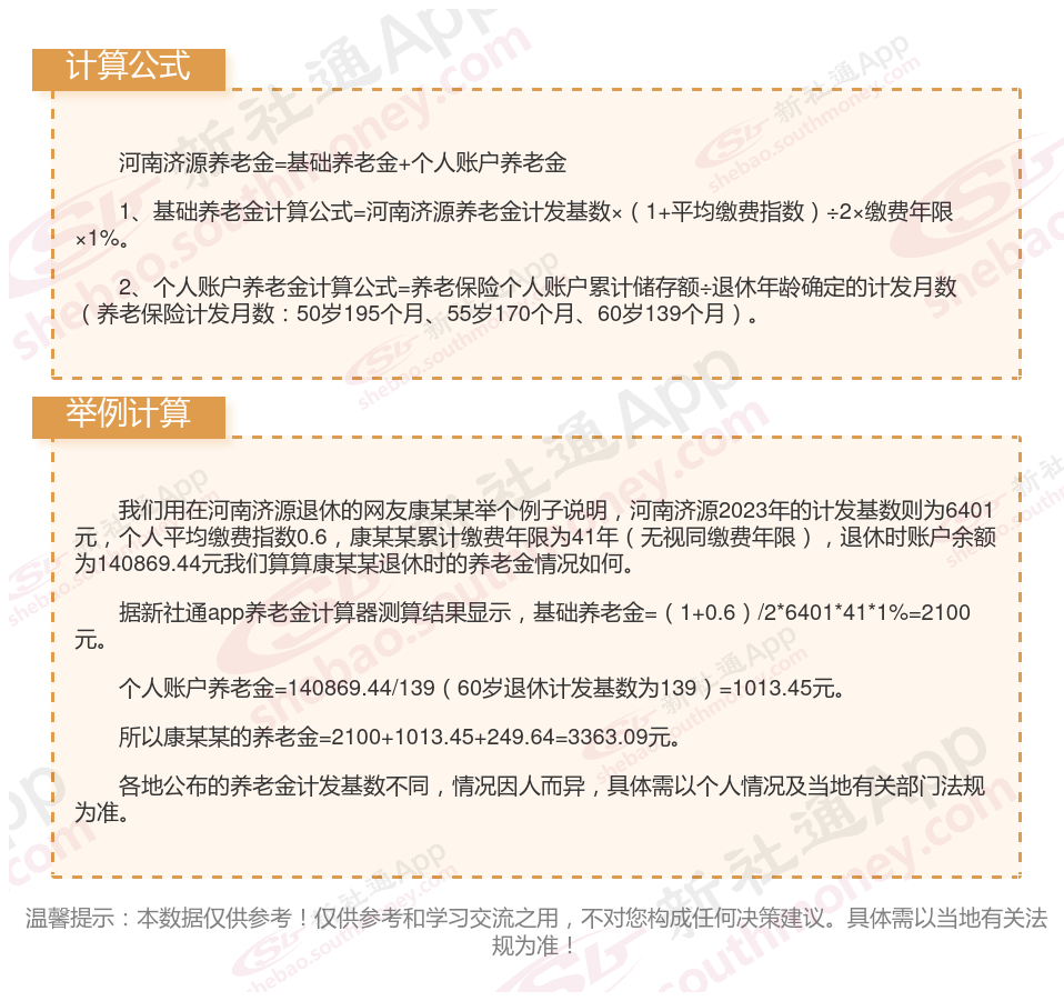
河南济源养老保险退休能领多少钱?(在线计算举例说明)

》点击新社通app养老金计算器,轻松测算你的养老金!
温馨提示:本数据源于网络,仅供参考!具体需以当地具体法规为准!
以上就是河南济源养老保险缴费全部内容,希望对您有帮助,欢迎关注新社通app解锁更多社保专业资讯。