据新社通小编了解,养老保险是我国的一项基本社会保险,养老保险分为城乡居民养老保险和职工养老保险两种。城乡居民养老保险是按年缴费的,由用户自费;职工养老保险是按月缴费的,有单位和职工共同缴费。那么贵州安顺养老保险单位和个人缴费比例分别是多少?下面随新社通app小编一起来了解一下。
贵州安顺养老保险缴费基数2023-2024最新标准来了
据新社通app显示,2023-2024年贵州安顺职工养老保险的缴费标准是根据缴费基数来确定的:
在单位参加职工社保,个人养老保险缴费比例为8%,而单位的缴费比例为16%。其中,缴费基数的下限为4363.35元。
个人缴费金额:349.07元,单位缴费金额:698.14元,每月合计缴费:1047.21元。
(注:本文数据仅供参考,具体以当地缴费标准为准)
》点击新社通app养老保险计算器,轻松测算你的养老保险缴费金额!
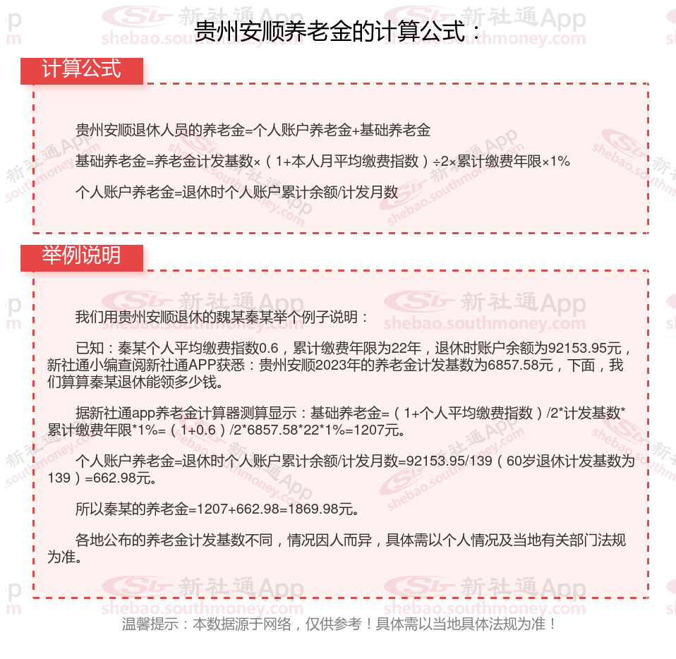
贵州安顺社保养老保险交满能领多少钱?(在线计算举例说明)

温馨提示:本数据仅供参考!具体需以当地有关法规为准!
养老保险最多可以交多少年
养老保险是没有缴纳限制的,只不过用户需要缴纳15年以上才能享受到基础保险。也就是说,养老保险要累计缴满15年,达到法定退休的年龄,才可以每月领取基本养老金。在满足法定的缴纳年限之后,用户可以选择继续缴满20年或停交,缴费时间越长,退休后领取的退休金就越多。
以上就是贵州安顺养老保险缴费全部内容,希望对您有帮助,欢迎关注新社通app解锁更多社保专业资讯。