据新社通app获悉,职工基本养老保险是社会保险中的一个险种。养老保险待遇是多缴多得、长缴多得。但确确实实还是有很多人就是只缴纳养老保险15年,退休就能领养老金,这种情况下能领多少养老金呢?重庆重庆养老保险缴费标准是什么样的?跟着新社通app小编一起来看看吧。
重庆重庆养老保险缴费基数2023-2024年最新标准(最低)一个月要交多少钱?举例说明

据新社通app获悉,重庆重庆职工养老保险的缴费金额计算涉及到企业和职工个人的缴费比例,以及核定的企业职工工资总额或职工个人的缴费基数。以下是一个具体的计算示例:
假设重庆重庆某企业职工小明的月工资为4359元,当地的养老保险缴费基数为4359元。据新社通app养老保险计算器显示:
企业缴费额:根据法规,企业每月按照其缴费总基数的16%缴纳养老保险费。因此,企业需要为小明缴纳的养老保险费为4359元 * 16% =697.44元。
职工个人缴费额:职工个人按照其缴费基数的8%缴纳养老保险费。因此,小明每月需要缴纳的养老保险费为4359元 *8% = 348.72元。
据新社通app养老保险计算器显示,小明每月需要缴纳的养老保险费总额为697.44元(企业缴纳)+ 348.72元(个人缴纳)= 1046.16元。这只是一个示例,实际的缴费金额可能会因地区、方案、工资水平等因素而有所不同。
》点击新社通app养老保险计算器,轻松测算你的养老保险缴纳金额!另外,需要注意的是,养老保险的缴费比例和基数可能会随着方案的调整而发生变化。因此,在计算养老保险缴费金额时,需要参考当地的最新方案和法规。
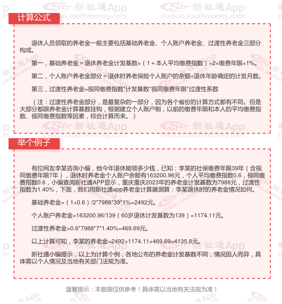
重庆重庆养老保险退休能领多少钱?(在线计算举例说明)

》新社通小编提示,“新社通app养老金计算器”也可以计算养老金哦!以下是操作链接,点击即可轻松测算你的养老金!
温馨提示:本数据源于网络,仅供参考!具体需以当地具体法规为准!
以上就是重庆重庆养老保险缴费全部内容,希望对您有帮助,欢迎关注新社通app解锁更多社保专业资讯。