据新社通app获悉,一般情况下养老保险的缴费金额是根据当下的一个养老缴费基数来计算的。不同地区以及不同年份的养老缴费基数都是不一样的,每年都可以看到各地的养老缴费基数调整的消息。那么辽宁辽阳养老缴费基数究竟是什么?下面随新社通app小编一起来看看辽宁辽阳养老保险缴费比例个人和单位2024是多少!
辽宁辽阳养老保险缴费基数2023-2024年最新标准(最低)一个月要交多少钱?举例说明

据新社通app获悉,辽宁辽阳职工养老保险的每月缴费金额是根据职工的工资总额和缴费比例来计算的。具体来说,职工个人缴费额等于核定的缴费基数乘以个人缴费比例(目前为8%),而缴费基数则是职工工资总额的60%到300%之间。
以一个具体的例子来说明:
假设辽宁辽阳某职工的工资总额为4273元,那么他的缴费基数就是4273元的60%到300%之间。如果他选择按照缴费基数为4273,据新社通app养老保险计算器测算显示,他的个人缴费额就是4273元*8%,等于341.84元。
另外,企业也需要为职工缴纳养老保险费用,企业缴费额等于核定的企业职工工资总额乘以企业缴费比例(一般为16%)。所以,如果企业选择按照职工的实际工资总额作为缴费基数,据新社通app养老保险计算器测算显示,企业需要为该职工缴纳的养老保险费用就是4273元*16%,等于683.68元。
》社保网小编提示,“新社通app养老金计算器”可以轻松测算您的养老保险要交多少钱!以下是操作链接!需要注意的是,具体的缴费比例和缴费基数可能会因地区和方案的不同而有所差异。以上例子仅供参考,实际计算时应根据当地的具体方案来确定。
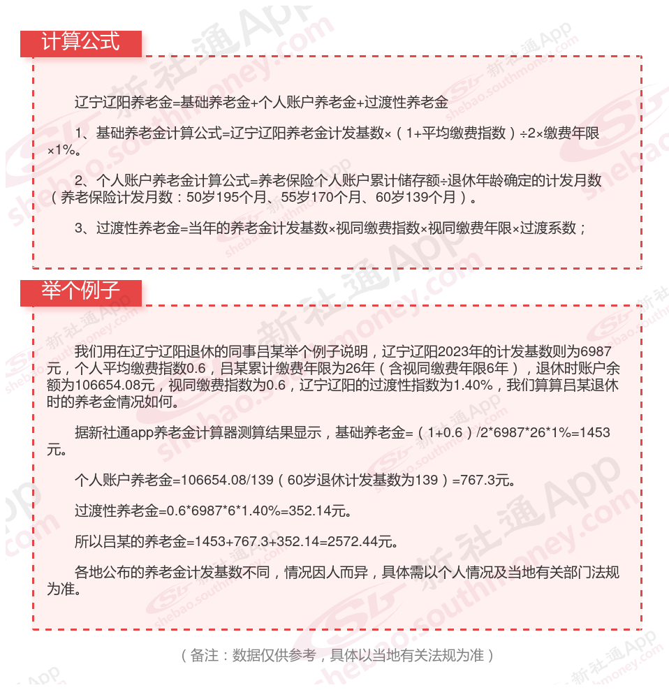
辽宁辽阳养老保险退休能领多少钱?(在线计算举例说明)

》新社通小编提示,“新社通app养老金计算器”也可以计算养老金哦!以下是操作链接,点击即可轻松测算你的养老金!
温馨提示:本数据源于网络,仅供参考!具体需以当地具体法规为准!
以上就是辽宁辽阳养老保险缴费全部内容,希望对您有帮助,欢迎关注新社通app解锁更多社保专业资讯。