据新社通app获悉,养老保险是为居民退休后的经济来源提供保证的保险,对于单位职工而言,由用人单位和职工本人共同缴纳养老保险,保费较高;而居民的养老保险保费是由居民个人承担。不管是职工养老保险还是居民养老保险,保费都需要通过养老保险缴费基数计算得出。下面随新社通app小编一起来看看广西百色养老金缴费标准2023-2024最新基数比例是多少!

据新社通app获悉,广西百色的养老保险缴费金额因个人情况而异,包括个人缴费基数、缴费比例等因素。以下是一些参考信息:
2024年广西百色城镇职工基本养老保险缴费基数的下限为4053.6元。广西百色职工基本养老保险由用人单位和职工分别按其缴费基数的16%和8%按月共同缴纳。广西百色养老金一个月缴费金额如下:
》点击新社通app养老保险计算器,轻松测算你的养老保险缴纳金额!个人养老保险缴费金额=个人的缴费基数*缴费比例=4053.6*8%=324.29元
单位养老保险缴费金额=单位的缴费基数*缴费比例=4053.6*16%=648.58元
据新社通app养老保险计算器显示,广西百色职工基本养老保险缴费金额=个人养老保险缴费金额+单位养老保险缴费金额=324.29元+648.58元=972.87元
另外,请注意,这些标准和方案可能会根据时间、方案调整等因素有所变化,因此建议您咨询广西百色社保局或相关部门以获取最新、最准确的信息。总的来说,为了准确了解广西百色养老保险的缴费金额,您需要根据自己的具体情况,结合最新的方案法规进行计算。同时,定期关注相关方案调整,以便及时了解并适应新的缴费要求。
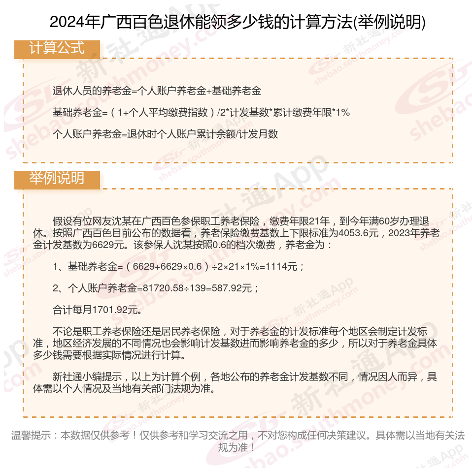
广西百色养老金计算公式2024年计算方法(在线计算器)

养老金计发月数是什么意思?
在我国,不同的退休年龄对应着不同的养老金计发月数。目前,60岁、55岁和50岁退休职工的个人账户养老金的计发月数分别为139个月、170个月和195个月。养老金计发月数指的是养老金待遇计划发放的月数。这些计发月数是根据城镇人口平均估计寿命、退休年龄、基金投资收益率等因素得出的。
使用计发月数计算养老金待遇时,个人账户养老金是通过个人账户储存额除以计发月数来核定的。这意味着,在退休人员去世时,其个人账户余额应该正好发放完毕,实现账户基金精算自平衡。
值得注意的是,虽然自2005年以来,养老金计发月数的标准一直未变,但实际上,影响计发月数的因素,如记账利率和人均预期寿命等,已经发生了显著变化。因此,未来养老金计发月数是否会有所调整,是一个值得关注的问题。
总的来说,养老金计发月数是根据一系列复杂因素计算得出的,旨在确保养老金待遇的合理发放和账户基金的平衡。如需了解更多养老金计发月数的相关信息,建议查阅有关消息或咨询相关专业人士。

温馨提示:本数据源于网络,仅供参考!具体需以当地具体法规为准!
以上就是广西百色养老保险缴费全部内容,希望对您有帮助,欢迎关注新社通app解锁更多社保专业资讯。