据新社通app获悉,职工在正式上班并转正后,最重视的就是自己的福利待遇。特别是公司代为缴纳的五险一金,很多职工都会去查询五险一金的相关缴纳情况。养老保险是给予的福利待遇,用人单位是必须按照标准给职工缴纳的。那么,湖南娄底养老金能领多少钱?职工养老保险缴费基数2023-2024年最新标准是多少。
湖南娄底养老保险缴费基数2023-2024年最新标准(最低)一个月要交多少钱?举例说明
据新社通app显示,湖南娄底职工养老缴费基数是多少,2023-2024年湖南娄底养老保险基数明细如下:
养老缴费基数为:4027,个人缴费:322.16元,企业缴费:644.32元,合计缴费:966.48元。
(注:本文数据仅供参考,具体以当地缴费标准为准)

养老保险和社保是一回事吗?
养老保险和社保不是一回事。养老保险是包含在社保里面的,养老保险属于社保体系中的一项内容。社保是社会保险的简称,社保的主要项目包括基本养老保险、基本医疗保险、工伤保险、失业保险、生育保险。建立社会保险制,保证公民在年老、疾病、工伤、失业、生育等情况下依法获得物质帮助的权利。
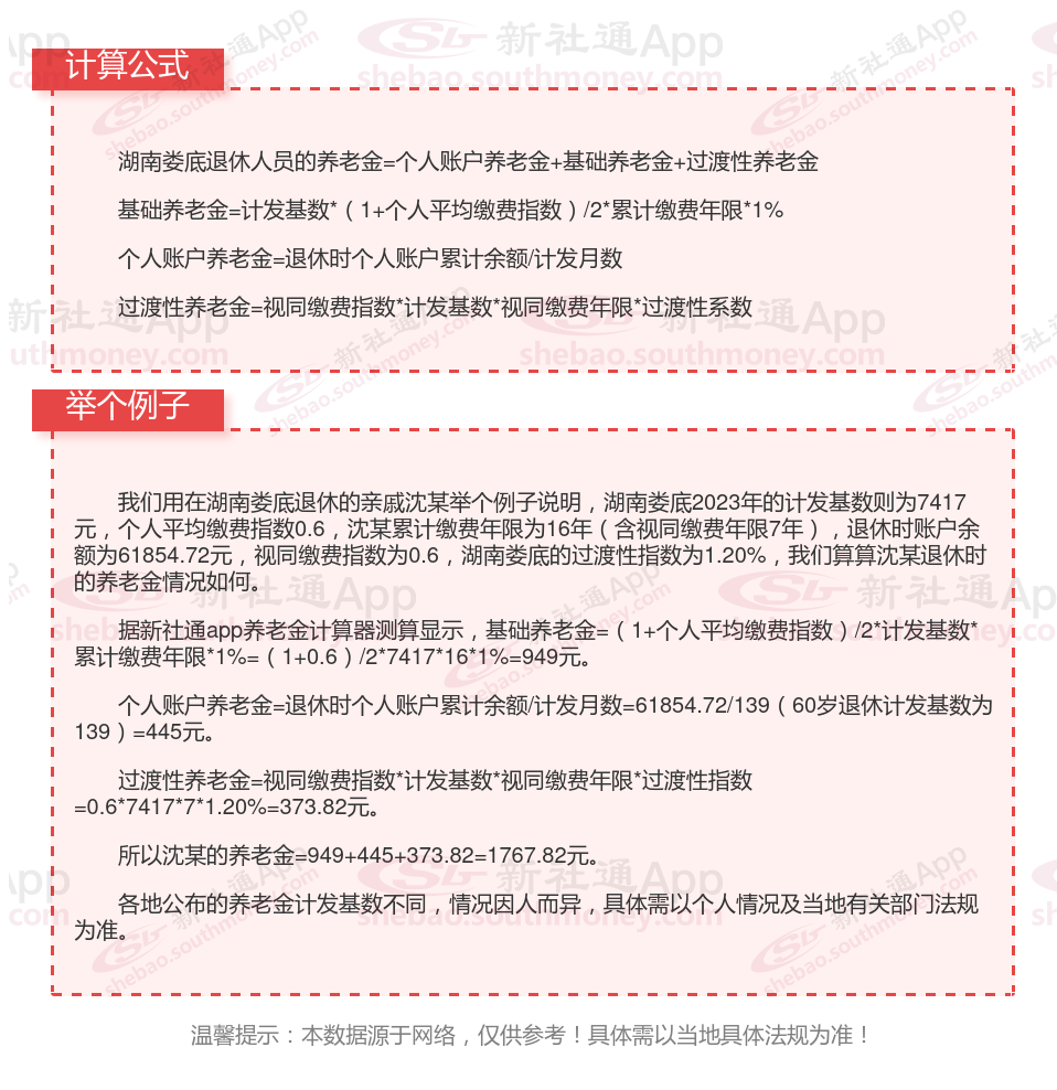
湖南娄底养老保险退休能领多少钱?(在线计算举例说明)

》点击新社通app养老金计算器,轻松测算你的养老金!
温馨提示:本数据仅供参考!具体需以当地有关法规为准!
以上就是湖南娄底养老保险缴费全部内容,希望对您有帮助,欢迎关注新社通app解锁更多社保专业资讯。