据新社通app获悉,养老保险是与参保人退休后的待遇相关的,只有达到了一定的缴费水平,退休后才能享受较好的待遇水平,也就是说缴费水平过低的话,那么未来能够享受的养老金水平也会比较低。而养老保险保费需要根据缴费基数确定。下面随新社通app小编一起来看看,云南昭通养老保险缴费标准2024年是多少?附养老金计算公式(在线计算器)。
云南昭通养老保险缴费基数2023-2024年最新标准(最低)要交多少钱一个月?


云南昭通养老金计算工资2024年最新计算器 社保退休能领多少钱?
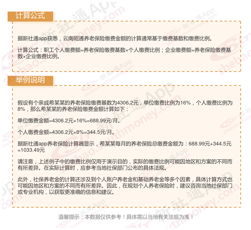
云南昭通养老金的计算公式:
退休人员领取的养老金一般主要包括基础养老金、个人账户养老金、过渡性养老金三部分构成。
第一,云南昭通基础养老金=退休当年的养老金计发基数或者退休当年上年度的全口径社平工资×(1+本人平均缴费指数)÷2×缴费年限×1%。
第二,云南昭通个人账户养老金部分=退休时养老保险个人账户的余额,除以退休年龄确定的计发月数。
这一部分说实话是非常好计算的。
大家的退休年龄普遍涉及的计发月数,分别是50岁195个月,55岁170个月,60岁139个月。
只要查到个人账户的余额,然后再确定退休年龄就可以计算了。比如说退休时养老保险个人账户余额有10万元,60岁退休,每月可以领取720元左右的个人账户养老金。
第三,云南昭通过渡性养老金部分,是最复杂的一部分,因为各个省份的计算方式都有不同。但是大部分都跟养老金计算基数挂钩,根据建立个人账户制,以前的缴费年限和本人的平均缴费指数、视同缴费指数等因素,综合计算而来。
其他省份的计算公式也差不多,都是以上三部分构成的。
举例说明:我们以云南昭通退休网友的例子说明一下,云南昭通2023年的计发基数则为8023元,个人平均缴费指数0.6,该网友累计缴费年限为38年(含视同缴费年限9年),退休时账户余额为157090.18元,视同缴费指数为0.6,云南昭通的过渡性指数为1.40%,我们来用新社通app养老金计算器测算:这位网友退休时的养老金情况如何。
基础养老金=(1+个人平均缴费指数)/2*计发基数*累计缴费年限*1%=(1+0.6)/2*8023*38*1%=2439元。
个人账户养老金=退休时个人账户累计余额/计发月数=157090.18/139(60岁退休计发基数为139)=1130.15元。
过渡性养老金=视同缴费指数*计发基数*视同缴费年限*过渡性指数=0.6*8023*9*1.40%=606.54元。
所以这位云南昭通退休人员的养老金=2439+1130.15+606.54=4175.69元。
各地公布的养老金计发基数不同,情况因人而异,具体需以个人情况及当地有关部门法规为准。
(备注:数据仅供参考,具体以当地有关法规为准)
延伸阅读:养老保险和社保是一回事吗?
养老保险和社保不是一回事。养老保险是包含在社保里面的,养老保险属于社保体系中的一项内容。社保是社会保险的简称,社保的主要项目包括基本养老保险、基本医疗保险、工伤保险、失业保险、生育保险。建立社会保险制,保证公民在年老、疾病、工伤、失业、生育等情况下依法获得物质帮助的权利。
以上就是云南昭通养老保险缴费全部内容,希望对您有帮助,欢迎关注新社通app解锁更多社保专业资讯。