据新社通app获悉,湖北随州养老保险待遇是多缴多得、长缴多得。但确确实实还是有很多人就是只缴纳养老保险15年,就静待退休领养老金,这种情况下能领多少养老金呢?湖北随州现在养老保险要交多少钱一个月?下面就随新社通app小编一起来看看详情。

据新社通app获悉,湖北随州职工养老保险缴费金额的计算涉及到企业缴费额和职工个人缴费额两部分。以下是一个基于湖北随州的职工养老保险缴费金额计算示例:
假设湖北随州某企业职工小明的月工资为3800元。
企业缴费额计算:
企业每月按照其缴费总基数的20%缴纳养老保险费。由于小明的月工资为3800元,假设这个工资额就是企业的缴费总基数(注意,实际计算中可能需要根据省社平工资和法规的上下限进行调整)。
据新社通app养老保险计算器显示,企业每月为小明缴纳的养老保险费为:3800元 * 16% = 608元。
职工个人缴费额计算:
职工个人缴费额按照核定缴费基数的8%缴纳。核定缴费基数通常是根据职工的实际工资收入来确定的,但也需要根据省社平工资的60%至300%的范围内进行调整。
假设小明的核定缴费基数就是他的月工资3800元,据新社通app养老保险计算器显示,他的个人缴费额为:3800元 * 8% =304元。
据新社通app养老保险计算器显示,小明每月的养老保险缴费总额为:企业缴费额608元 + 个人缴费额304元 = 912元。
》社保网小编提示,“新社通app养老金计算器”可以轻松测算您的养老保险要交多少钱!以下是操作链接!
需要注意的是,以上计算示例仅供参考,实际缴费金额可能会因地区、方案、工资水平等因素而有所不同。另外,五险(包括养老保险、医疗保险、失业保险、工伤保险和生育保险)通常是捆绑缴纳的,所以小明实际扣除的社保费用可能还包括其他四项保险的费用。
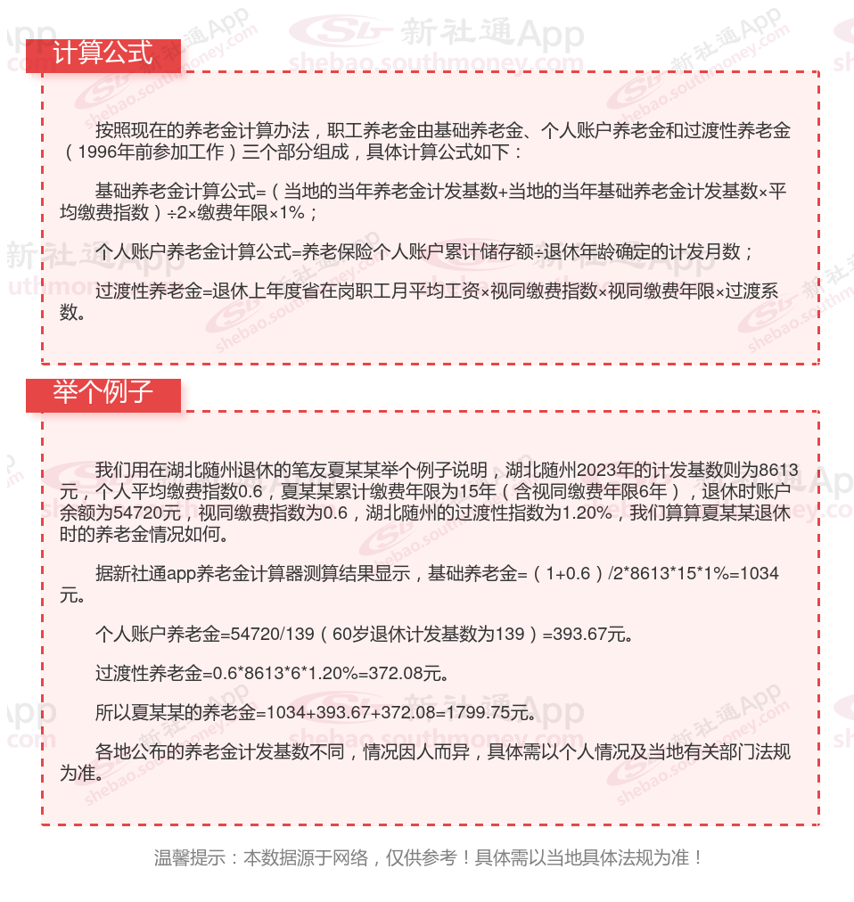
湖北随州养老金计算公式2024年计算方法(在线计算器)

》新社通小编提示,“新社通app养老金计算器”可以计算养老金哦!以下是操作链接,点击即可轻松测算你的养老金!
如何增加自己退休后的养老金待遇?
提高养老金以下几种方式了解一下:
选择较高的缴费基数:
在有负担能力的情况下,选择较高的缴费基数。相同缴费年限下,缴费基数高有利于个人账户的积累,也能够提高平均缴费指数,进而影响养老金的高低。
例如,选择不同的缴费基数,会导致个人账户养老金的显著差异。
关注个人健康,延长寿命:
养老金是终身制的,只要活着就会持续发放。因此,保持健康,延长寿命,可以领取更多的养老金。
避免提前退休:
退休年龄影响养老金的计算。退休年龄越晚,缴费年限长的可能性就越大,同时计算个人账户养老金的计发月数也会越小,计算出来的个人账户养老金就会越高。
提升个人职称和薪资
晋升职称:尽早地晋升职称,意味着个人工资的增加,从而提高养老保险的缴费基数。
影响:个人工资的增加意味着缴纳基数的增多,从而增加个人账户的积累。
(备注:数据仅供参考,具体以当地有关法规为准)
以上就是湖北随州养老保险缴费全部内容,希望对您有帮助,欢迎关注新社通app解锁更多社保专业资讯。