据新社通app获悉,养老保险是与参保人退休后的待遇相关的,只有达到了一定的缴费水平,退休后才能享受较好的待遇水平,也就是说缴费水平过低的话,那么未来能够享受的养老金水平也会比较低。而养老保险保费需要根据缴费基数确定。下面随新社通app小编一起来看看,山西大同养老保险缴费标准2024年是多少?附养老金计算公式(在线计算器)。
山西大同养老保险缴费基数2023-2024年最新标准(最低)
据新社通app显示,山西大同职工养老缴费基数2023-2024年最新标准是多少,山西大同养老保险基数明细如下:
养老保险最低缴费基数为:4113元;
个人缴费比例:8%,个人缴费金额:329.04元;
企业缴费比例:16%,企业缴费金额:658.08元;
合计缴费:987.12元。
(注:本文数据仅供参考,具体以当地缴费标准为准)
山西大同养老保险每月缴费金额的计算方法
据新社通app获悉,山西大同的养老保险缴费金额因个人情况而异,包括个人缴费基数、缴费比例等因素。以下是一些参考信息:
2024年山西大同城镇职工基本养老保险缴费基数的下限为4113元。山西大同职工基本养老保险由用人单位和职工分别按其缴费基数的16%和8%按月共同缴纳。山西大同养老金一个月缴费金额如下:
》点击新社通app养老保险计算器,轻松测算你的养老保险缴纳金额!个人养老保险缴费金额=个人的缴费基数*缴费比例=4113*8%=329.04元
单位养老保险缴费金额=单位的缴费基数*缴费比例=4113*16%=658.08元
据新社通app养老保险计算器显示,山西大同职工基本养老保险缴费金额=个人养老保险缴费金额+单位养老保险缴费金额=329.04元+658.08元=987.12元
另外,请注意,这些标准和方案可能会根据时间、方案调整等因素有所变化,因此建议您咨询山西大同社保局或相关部门以获取最新、最准确的信息。总的来说,为了准确了解山西大同养老保险的缴费金额,您需要根据自己的具体情况,结合最新的方案法规进行计算。同时,定期关注相关方案调整,以便及时了解并适应新的缴费要求。
山西大同养老金如何查询个人账户余额?
养老保险未交满15年怎么办?
根据有关法规:“参加基本养老保险的个人,达到法定退休年龄时累计缴费满十五年的,按月领取基本养老金。参加基本养老保险的个人,达到法定退休年龄时累计缴费不足十五年的,可以缴费至满十五年,按月领取基本养老金;也可以转入新型农村社会养老保险或者城镇居民社会养老保险,按照法规享受相应的养老保险待遇。”
以及有关法规:“参加职工基本养老保险的个人达到法定退休年龄后,累计缴费不足十五年(含依照第二条法规延长缴费)的,可以申请转入户籍所在地新型农村社会养老保险或者城镇居民社会养老保险,享受相应的养老保险待遇。 参加职工基本养老保险的个人达到法定退休年龄后,累计缴费不足十五年(含依照第二条法规延长缴费),且未转入新型农村社会养老保险或者城镇居民社会养老保险的,个人可以书面申请终止职工基本养老保险关系。社会保险经办机构收到申请后,应当书面告知其转入新型农村社会养老保险或者城镇居民社会养老保险的权利以及终止职工基本养老保险关系的后果,经本人书面确认后,终止其职工基本养老保险关系,并将个人账户储存额一次性支付给本人。”
可知,养老保险未交满15年主要有四种处理方案:
【1】推迟退休缴满15年。如果距离养老保险交满15年的时间不长,参保人可以选择继续交费直至满15年,接着就可以按法规领取养老金。
【2】转入城乡养老保险。大部分地区已将新型农村社会养老保险和城镇居民社会养老保险合并为了城乡居民养老保险,详情可咨询户籍所在地的村委会或居委会。
【3】终止基本养老保险关系一次性提取。一次性提取只能提取个人账户内的储存额,而缴满15年领取的养老金包括个人账户养老金和基本养老金,损失比较大,需慎重考虑。
【4】一次性补缴至15年。补缴方案并非各地都有,而且需符合一定的补缴条件,如参保所在地有一次性的补缴方案且符合条件,参保人可以选择一次性补缴至15年。
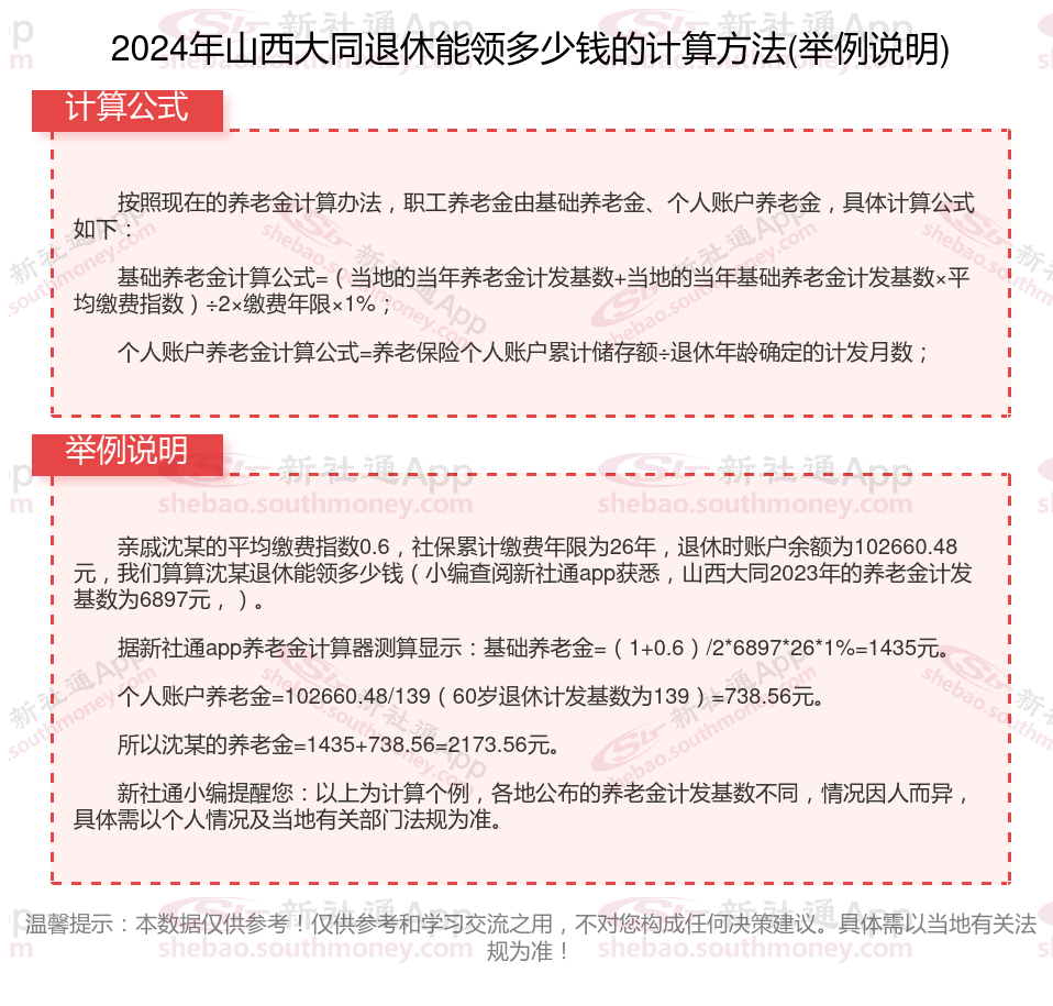
山西大同社保退休能领多少钱?(在线计算举例说明)

(备注:数据仅供参考,具体以当地有关法规为准)
以上就是山西大同养老保险缴费全部内容,希望对您有帮助,欢迎关注新社通app解锁更多社保专业资讯。