据新社通app获悉,职工基本养老保险是社会保险中的一个险种。是为了保证劳动者在年老、失业、患病、工伤、生育而减少劳动收入时给予经济补偿的一项优惠方案。那你知道福建宁德养老保险缴费标准是什么样的吗?社保退休能领多少钱?下面随新社通app小编一起来看看详情。

据新社通app获悉,以福建宁德企业职工为例,职工养老保险的缴费金额计算方式通常涉及两个主要部分:企业缴费部分和职工个人缴费部分。以下是一个具体的计算示例:
假设福建宁德某企业职工小明的月工资为3300元,福建宁德的养老保险缴费法规:
企业缴费额:按照企业职工工资总额的16%缴纳。因此,企业为小明缴纳的养老保险费为3300元 × 16% = 528元。
职工个人缴费额:通常基于一个核定的缴费基数来计算,这个基数可能基于省或市的平均工资水平设定。假设该地区的核定缴费基数范围是职工工资的60%至300%,而小明的缴费基数为3300。按照8%%的缴费比例,小明个人需要缴纳的养老保险费为3300元 × 8% =264元。
据新社通app养老保险计算器显示,小明每月需要缴纳的养老保险总金额为528元(企业部分)+ 264元(个人部分)= 792元。
》点击新社通app养老保险计算器,轻松测算你的养老保险缴纳金额!需要注意的是,具体的缴费比例和基数范围可能因地区和方案的不同而有所差异。因此,在实际计算时,需要参考当地的具体法规。
此外,对于个体劳动者(包括个体工商户和自由职业者),他们的养老保险缴费额通常按照核定的缴费基数乘以一个固定的缴费比例(如18%)来计算。具体的缴费基数和比例也需要根据当地方案来确定。
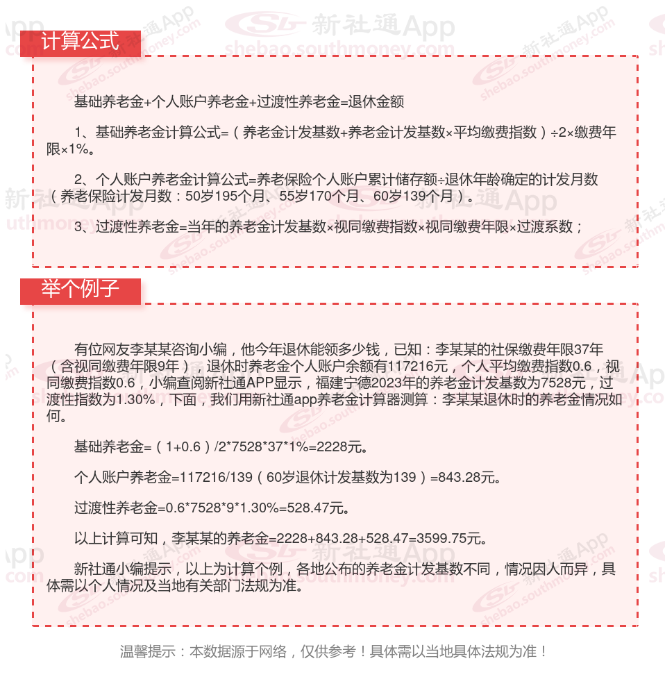
福建宁德养老金计算公式2024年计算方法(在线计算器)

养老金计发月数是什么意思?
养老金计发月数指的是养老金待遇计划发放的月数。这个数值是根据城镇人口平均估计寿命、退休年龄以及基金投资收益率等多个因素来确定的。目前,我国60岁、55岁和50岁退休职工的个人账户养老金的计发月数分别为139个月、170个月和195个月。
然而,这个计发月数并非一成不变。随着记账利率的变化、退休金增长方案的调整以及人均预期寿命的延长等因素,养老金计发月数可能会发生变化。因此,具体的养老金计发月数应以当时的法规为准。
为了获取最准确的信息,建议定期查阅相关的方案或咨询当地的社保部门。同时,了解养老金计发月数的含义和影响因素,也有助于更好地规划个人的养老保险。

(备注:数据仅供参考,具体以当地有关法规为准)
以上就是福建宁德养老保险缴费全部内容,希望对您有帮助,欢迎关注新社通app解锁更多社保专业资讯。