据新社通app获悉,养老保险是为居民退休后的经济来源提供保证的保险,对于单位职工而言,由用人单位和职工本人共同缴纳养老保险,保费较高;而居民的养老保险保费是由居民个人承担。不管是职工养老保险还是居民养老保险,保费都需要通过养老保险缴费基数计算得出。下面随新社通app小编一起来看看广西崇左养老金缴费标准2023-2024最新基数比例是多少!
2023-2024广西崇左养老保险缴费最新标准 算算一个月要交多少钱?

据新社通app显示,广西崇左职工养老缴费基数2023-2024年最新标准是多少,广西崇左养老保险基数明细如下:
养老保险最低缴费基数为:4053.6元;
个人缴费比例:8%,个人缴费金额:324.29元;
企业缴费比例:16%,企业缴费金额:648.58元;
合计缴费:972.87元。
(注:本文数据仅供参考,具体以当地缴费标准为准)
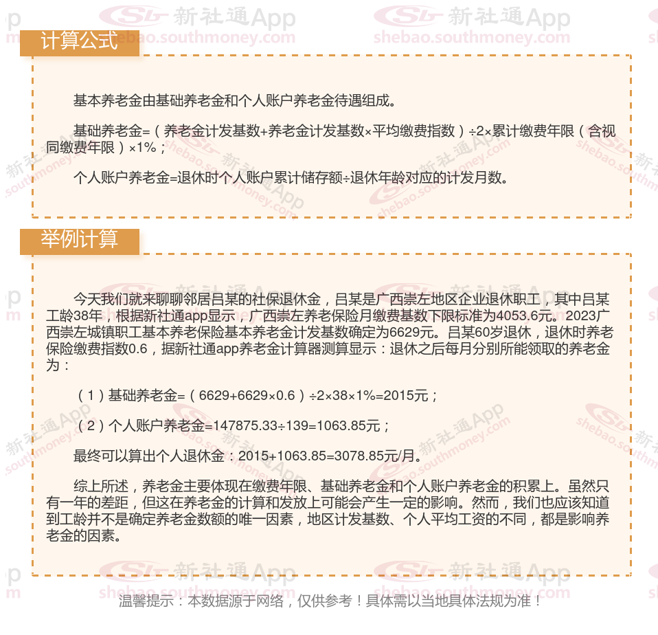
广西崇左养老保险退休能领多少钱?(在线计算举例说明)

》点击新社通app养老金计算器,轻松测算你的养老金!
温馨提示:本数据仅供参考!具体需以当地有关法规为准!
养老保险需要连续交费吗
养老保险可以累计交费,中间断交也没关系,下次再缴纳时,社保系统会自动累加在一起的。简单来说就是断断续续累积15年也是可以的。只要社会养老保险缴满15年,职工到达退休年龄之后即可享受养老金待遇。
以上就是广西崇左养老保险缴费全部内容,希望对您有帮助,欢迎关注新社通app解锁更多社保专业资讯。