据新社通app获悉,职工养老保险是我国基本养老保险体系的重要组成部分,它采取的是单位与个人共同缴费的机制。一般而言,个人的缴费比例为8%。在常规情况下,单位所缴纳的养老保险费用会直接汇入养老保险统筹基金账户中,用于整个养老保险体系的资金积累和运作。那么,湖南张家界养老保险2023-2024年缴费标准是多少?下面随新社通app小编一起来看看详情吧。
湖南张家界养老保险缴费基数2023-2024最新标准来了
据新社通app显示,湖南张家界职工养老保险缴费基数2023-2024年最新标准如下:
湖南张家界养老保险最低缴费基数:4027元;
企业缴费比例:16%;
个人缴费比例:8%
合计缴费金额=企业缴费金额644.32元+个人缴费金额322.16元=966.48元。
(注:本文数据仅供参考,具体以当地缴费标准为准)
》点击新社通app养老保险计算器,轻松测算你的养老保险缴费金额!
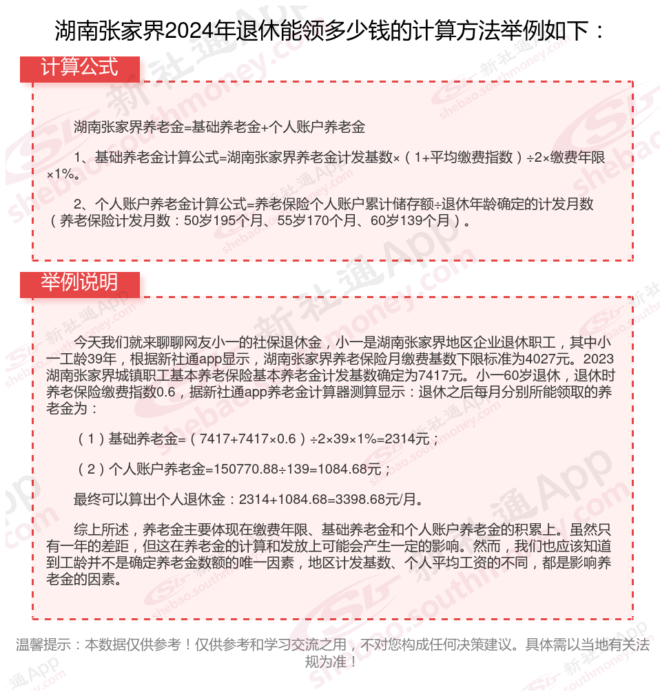
湖南张家界社保养老保险交满能领多少钱?(在线计算举例说明)

温馨提示:本数据仅供参考!具体需以当地有关法规为准!
养老保险交的越多退休金越高吗?
养老保险是交的越多退休金就会越高。基本养老保险在缴费的时候遵循的时候“多缴多得,少缴少得”的原则。一般情况下用户可以通过延长养老保险的缴费时间、增加养老保险的缴费金额来达到增加养老保险账户金额的目的,往往缴费时间越多、缴费金额越高的用户,在达到法定退休年龄时领取的退休金就会越高。
当然退休金在领取的时候可能还会收到工龄工资的影响,但是往往养老保险的缴费年限长也就意味着用户的工龄时长,那么也是会直接体现在退休后的退休金额上面。
退休金的发放通常是先将养老保险个人账户里的资金进行平均发放,等到养老保险个人账户的钱用完之后,就会通过养老保险统筹基金向退休人员发放相应的养老金。
以上就是湖南张家界养老保险缴费全部内容,希望对您有帮助,欢迎关注新社通app解锁更多社保专业资讯。