据新社通app获悉,职工在正式上班并转正后,最重视的就是自己的福利待遇。特别是公司代为缴纳的五险一金,很多职工都会去查询五险一金的相关缴纳情况。养老保险是给予的福利待遇,用人单位是必须按照标准给职工缴纳的。那么,陕西西安养老金能领多少钱?职工养老保险缴费基数2023-2024年最新标准是多少。
据新社通app显示,陕西西安养老保险缴费基数2023-2024年最新标准如下:
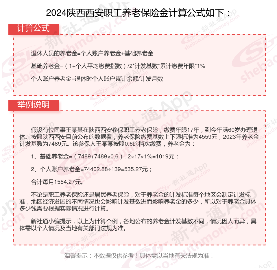
缴费基数下限暂按不低于4559元/月执行。按照单位16%+个人8%的缴费费率,单位和个人养老保险缴费金额分别不低于729.44元/月、不低于364.72元/月。
(注:本文数据仅供参考,具体以当地缴费标准为准)

陕西西安养老金计算公式2024年计算方法(在线计算器)

养老金计发月数是什么意思?
在我国,不同的退休年龄对应着不同的养老金计发月数。目前,60岁、55岁和50岁退休职工的个人账户养老金的计发月数分别为139个月、170个月和195个月。养老金计发月数指的是养老金待遇计划发放的月数。这些计发月数是根据城镇人口平均估计寿命、退休年龄、基金投资收益率等因素得出的。
使用计发月数计算养老金待遇时,个人账户养老金是通过个人账户储存额除以计发月数来核定的。这意味着,在退休人员去世时,其个人账户余额应该正好发放完毕,实现账户基金精算自平衡。
值得注意的是,虽然自2005年以来,养老金计发月数的标准一直未变,但实际上,影响计发月数的因素,如记账利率和人均预期寿命等,已经发生了显著变化。因此,未来养老金计发月数是否会有所调整,是一个值得关注的问题。
总的来说,养老金计发月数是根据一系列复杂因素计算得出的,旨在确保养老金待遇的合理发放和账户基金的平衡。如需了解更多养老金计发月数的相关信息,建议查阅有关消息或咨询相关专业人士。

温馨提示:本数据源于网络,仅供参考!具体需以当地具体法规为准!
以上就是陕西西安养老保险缴费全部内容,希望对您有帮助,欢迎关注新社通app解锁更多社保专业资讯。