据新社通小编了解,广西北海养老缴费基数直接关系要用户的养老保险的缴费比例。通常情况下,养老保险缴费基数是参保人员上一年申报个人所得会的工资和薪金税项的月平均额,由此可见,养老保险缴费基数是和个人的工资挂钩的。在进行养老保险缴费的时候,是根据缴费基数来计算的,那么广西北海养老保险缴费比例单位和个人分别是多少?下面随新社通app小编一起来看看详情。
广西北海养老保险缴费基数2023年最新标准 一个月最低要交多少钱?举例说明

据新社通app获悉,广西北海养老保险的缴费金额计算通常涉及缴费基数和缴费比例两个因素。以下是一个基于虚构数据的计算举例说明:
假设广西北海某职工的养老保险缴费基数为4053.6元,广西北海法规的养老保险缴费比例为:企业缴纳比例为16%,个人缴纳比例为8%。
首先,我们需要确定该职工的养老保险缴费基数。如果该职工的工资收入低于省社平工资的60%,则按60%的省社平工资作为缴费基数;如果高于省社平工资的60%,则按实际工资收入作为缴费基数,但最高不得超过省社平工资的300%。
接下来,我们根据缴费比例来计算企业和个人各自需要缴纳的养老保险费。
企业缴费额 = 缴费基数 × 企业缴费比例= 4053.6元 ×16%=648.58元
个人缴费额 = 缴费基数 × 个人缴费比例=4053.6元 ×8%= 324.29元
据新社通app养老保险计算器显示,该职工所在的企业每月需要为其缴纳648.58元的养老保险费,而该职工个人则需要缴纳324.29元。
》点击新社通app养老保险计算器,轻松测算你的养老保险缴纳金额!
请注意,这只是一个基于虚构数据的计算示例,实际的缴费金额会根据具体的缴费基数、缴费比例以及当地社保方案的法规而有所不同。此外,社保方案也会随时间变化,因此在实际计算时,建议参考最新的方案法规。
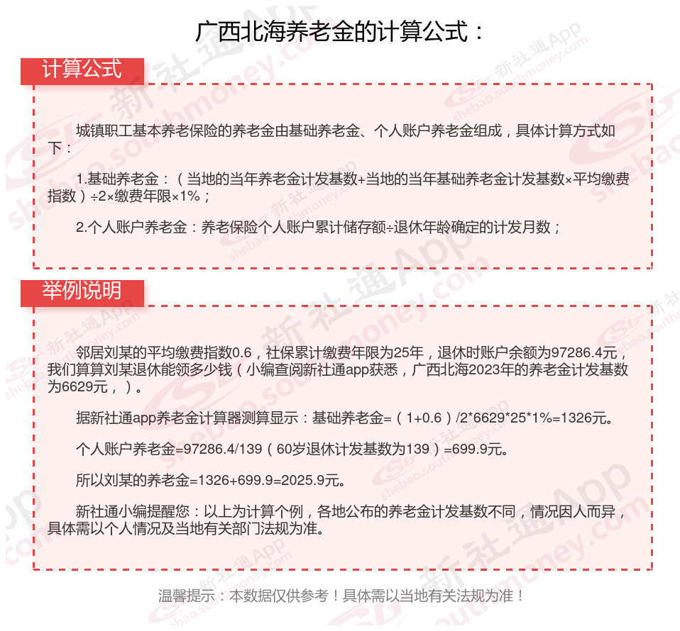
广西北海养老保险退休能领多少钱?(在线计算举例说明)

温馨提示:本数据仅供参考!仅供参考和学习交流之用,不对您构成任何决策建议。具体需以当地有关法规为准!
养老保险个人账户怎么查询?几种方法任您选择
养老保险个人账户的查询方法有多种,以下是几种常见的查询方式:
网上查询:
参保人员可以登录当地社保局的网站,找到养老保险查询板块。
输入个人的身份证号码、社保卡的密码以及验证码(如果设置了的话),即可查询到个人的社会养老保险账户余额以及缴费信息。
注意,初始密码可能是身份证后六位,如果已更改过,请使用更改后的密码。
部分地区还支持使用APP或微信公众号进行查询。
电话查询:
参保民众可以拨打社保全国统一查询电话:12333。
拨打后根据语音提示,选择自己参保地的社保局客服中心,然后通过人工服务获得个人的社会养老保险账户余额或缴费信息。
社保大厅查询:
参保人员可以携带身份证到各区社会保险经办机构业务办理大厅查询养老保险账户信息。
在大厅内,通常会有自助查询机或人工服务窗口,可以通过这些方式获取查询结果。
手机查询:
如果已经在支付宝或微信上绑定了社保卡,可以通过这些应用的社保查询功能来查看个人的养老保险账户余额和缴费信息。
银行查询:
如果养老金是通过银行发放的,可以直接到银行柜台或ATM机上查询养老金的发放情况。
在查询过程中,请注意保护个人信息,不要随意泄露给他人,以免造成不必要的麻烦。如果遇到任何问题或疑虑,建议及时联系当地的社保局或相关机构进行咨询。
以上就是广西北海养老保险缴费全部内容,希望对您有帮助,欢迎关注新社通app解锁更多社保专业资讯。