
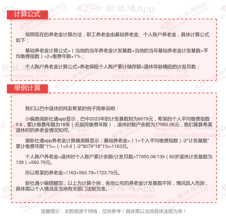
哪些因素影响基本养老金水平?
退休年龄:退休年龄也会影响退休金的计发。一般来说,退休年龄越大,计发月数就越小,个人账户养老金的月计发金额就越高。但是,需要注意的是,法定退休年龄是固定的,个人不能随意选择退休年龄。
缴纳比例:除了缴纳基数外,社保的缴纳比例也会影响到每个月需要缴纳的金额。例如,养老保险的缴纳比例一般为20%,医疗保险的缴纳比例一般为5%。这些比例可能会根据地区的不同而有所调整。
缴费年限:这不用多说,大家都能想到,肯定是缴费年限年限越长,养老金就越高。
退休金,是我们未来生活的“定海神针”。了解它的计算方法和影响因素,对于我们规划退休生活至关重要。