据新社通app获悉,养老保险是与参保人退休后的待遇相关的,只有达到了一定的缴费水平,退休后才能享受较好的待遇水平,也就是说缴费水平过低的话,那么未来能够享受的养老金水平也会比较低。而养老保险保费需要根据缴费基数确定。下面随新社通app小编一起来看看陕西西安养老保险缴费基数是什么?要交多少钱?
陕西西安养老保险缴费基数2023-2024年最新标准(最低)一个月要交多少钱?举例说明

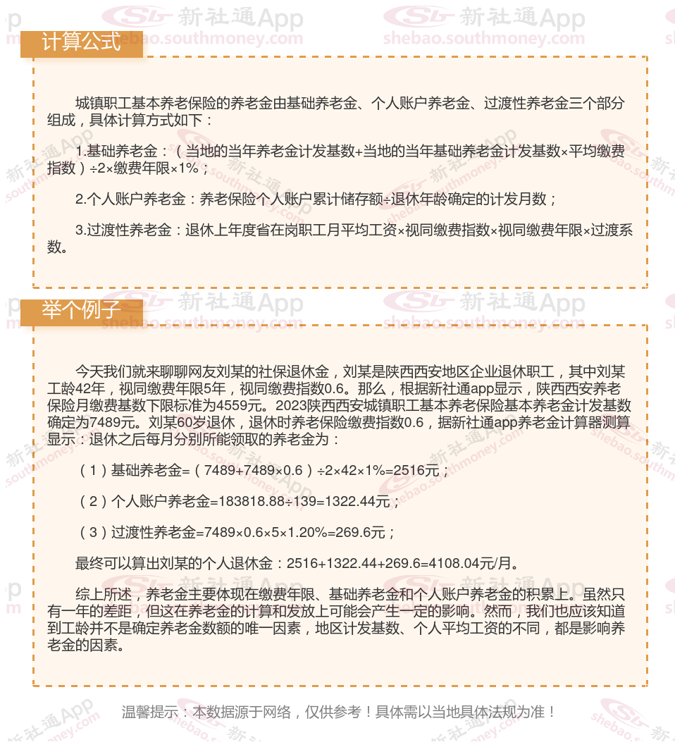
据新社通app获悉,陕西西安养老保险缴费金额的计算通常基于缴费基数和缴费比例。以下是一个具体的计算举例:
陕西西安假设某职工养老保险的缴费基数为4559元,单位缴费比例为16%,个人缴费比例为8%。
据新社通app养老保险计算器显示:养老保险费=养老保险缴费基数×单位缴费比例+养老保险缴费基数×个人缴费比例。
那么,该职工的单位应缴养老保险费为:4559元×16%=729.44元;
该职工个人应缴养老保险费为:4559元×8%=364.72元。
据新社通app养老保险计算器显示,该职工每月应缴的养老保险费总额为:729.44元+364.72元= 1094.16元。
请注意,这只是一个示例计算,实际缴费金额会根据具体的缴费基数和缴费比例而有所不同。此外,养老保险方案也会随时间变化,建议在实际计算时参考最新的方案法规。》点击新社通app养老保险计算器,轻松测算你的养老保险缴纳金额!
陕西西安养老保险退休能领多少钱?(在线计算举例说明)

》新社通小编提示,“新社通app养老金计算器”也可以计算养老金哦!以下是操作链接,点击即可轻松测算你的养老金!
温馨提示:本数据仅供参考!仅供参考和学习交流之用,不对您构成任何决策建议。具体需以当地有关法规为准!
以上就是陕西西安养老保险缴费全部内容,希望对您有帮助,欢迎关注新社通app解锁更多社保专业资讯。