甘肃白银养老保险的缴费比例是多少?据新社通app获悉,养老保险一般就是指基本养老保险,是直接关系到我们退休之后领取到的养老金的。往往养老保险在缴费的时候都是按照一定比例来缴费的,那么,甘肃白银养老保险缴费基数2023-2024最新标准来了,下面随新社通app小编一起了解详情吧。
甘肃白银养老保险缴费基数2023-2024最新标准来了
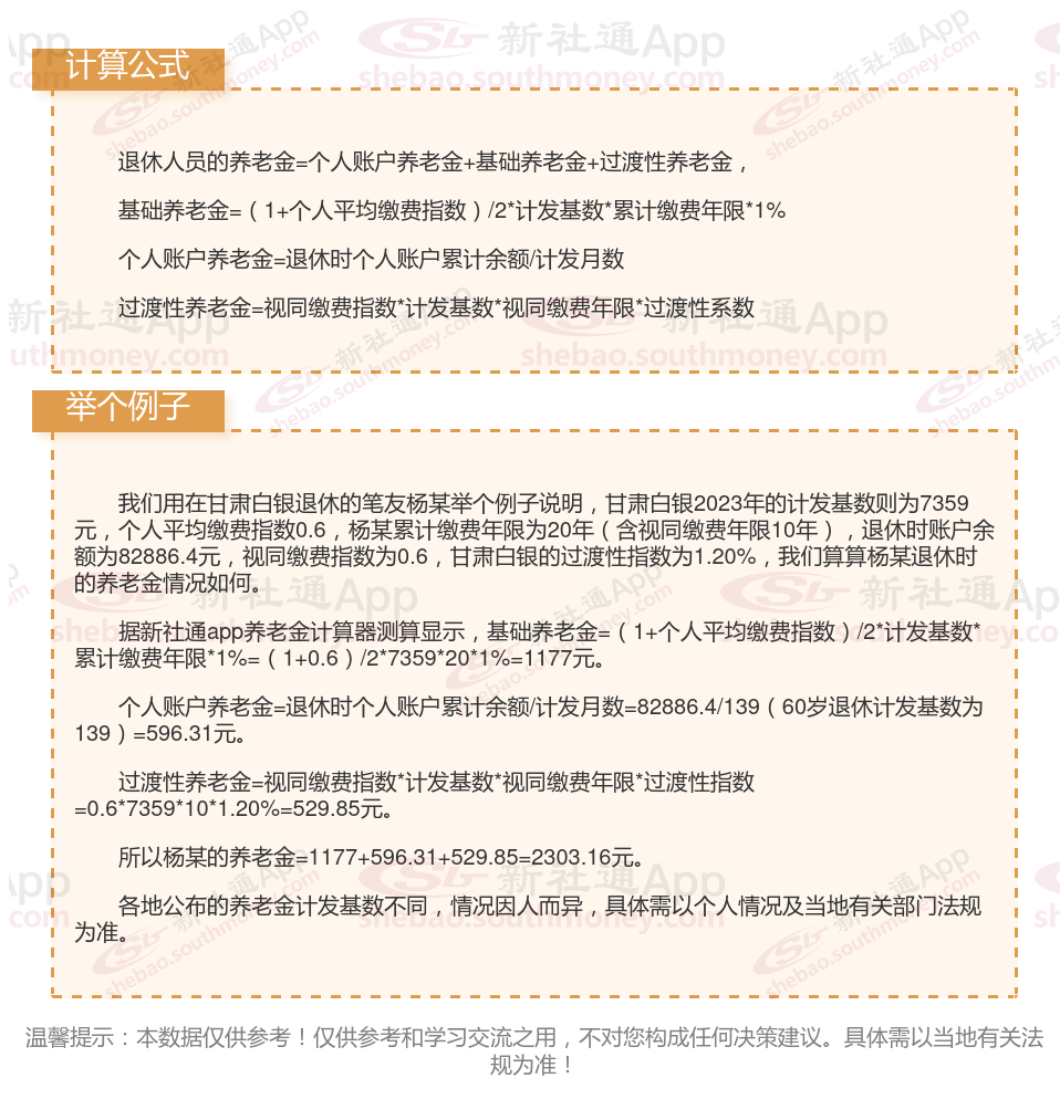
据新社通app显示,甘肃白银养老保险缴费基数2023-2024年最新标准如下:
根据有关法规,甘肃白银企业职工基本养老保险缴费基数暂按不低于4317元;
缴费比例:其中单位承担16%,个人承担8%。
按照单位16%+个人8%的缴费费率,养老保险缴费合计不低于1036.08元/月(单位690.72元+个人345.36元)。
(注:本文数据仅供参考,具体以当地缴费标准为准)
》点击新社通app养老保险计算器,轻松测算你的养老保险缴费金额!
甘肃白银社保养老保险交满能领多少钱?(在线计算举例说明)

温馨提示:本数据仅供参考!具体需以当地有关法规为准!
养老保险最多可以交多少年
养老保险是没有缴纳限制的,只不过用户需要缴纳15年以上才能享受到基础保险。也就是说,养老保险要累计缴满15年,达到法定退休的年龄,才可以每月领取基本养老金。在满足法定的缴纳年限之后,用户可以选择继续缴满20年或停交,缴费时间越长,退休后领取的退休金就越多。
以上就是甘肃白银养老保险缴费全部内容,希望对您有帮助,欢迎关注新社通app解锁更多社保专业资讯。