据新社通app获悉,职工在正式上班并转正后,最重视的就是自己的福利待遇。特别是公司代为缴纳的五险一金,很多职工都会去查询五险一金的相关缴纳情况。养老保险是给予的福利待遇,用人单位是必须按照标准给职工缴纳的。那么,河南济源养老金能领多少钱?职工养老保险缴费基数2023-2024年最新标准是多少。
河南济源养老保险缴费基数2023-2024年最新标准(最低)一个月要交多少钱?举例说明

据新社通app获悉,河南济源养老保险缴费金额的计算涉及多个因素,包括缴费基数、缴费比例等,且各地的具体方案可能存在差异。以下是一个基于一般情况的养老保险缴费金额计算举例:
假设河南济源的养老保险缴费基数为3579元,个人按照8%的比例缴纳养老保险费用,企业按照16%的比例缴纳。则该职工的养老保险缴费计算如下:
养老保险费金额=养老保险缴费基数*个人缴费比例+养老保险缴费基数*单位缴费比例
1.个人缴费部分:
缴费比例:个人缴费比例一般为8%。
据新社通app养老保险计算器显示,缴费金额:3579元 * 8% = 286.32元。所以,该职工每月需要个人缴纳286.32元的养老保险费用。
2.企业缴费部分:
缴费比例:企业缴费比例一般为16%。
据新社通app养老保险计算器显示,缴费金额::3579*16% =572.64元。所以,企业需要为该职工每月缴纳572.64元的养老保险费用。
》社保网小编提示,“新社通app养老金计算器”可以轻松测算您的养老保险要交多少钱!以下是操作链接!请注意,这只是一个基本的计算示例。实际上,养老保险的缴费金额还可能受到其他因素的影响,如个人工资水平超过或低于当地社会平均工资的一定倍数时,缴费基数的确定会有所不同。此外,各地的具体方案也可能会有所差异,因此在实际计算时,需要参考当地的相关方案。
如果您需要具体的计算或了解更详细的信息,建议您咨询当地的社保部门或相关机构,以获取最准确的信息。
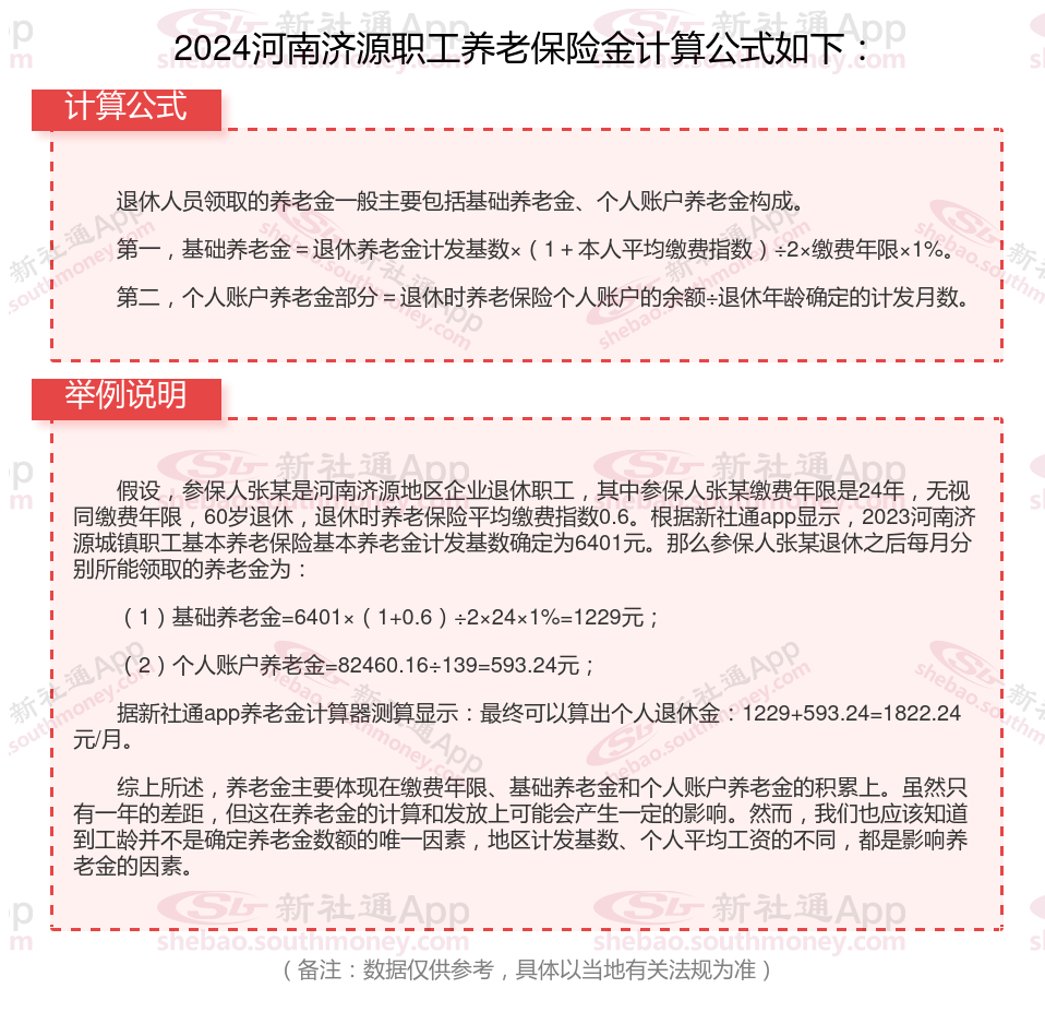
河南济源养老保险退休能领多少钱?(在线计算举例说明)

》新社通小编提示,“新社通app养老金计算器”也可以计算养老金哦!以下是操作链接,点击即可轻松测算你的养老金!
(备注:数据仅供参考,具体以当地有关法规为准)
以上就是河南济源养老保险缴费全部内容,希望对您有帮助,欢迎关注新社通app解锁更多社保专业资讯。