据新社通app获悉,职工基本养老保险是社会保险中的一个险种。是为了保证劳动者在年老、失业、患病、工伤、生育而减少劳动收入时给予经济补偿的一项优惠方案。那你知道浙江杭州养老保险缴费标准是什么样的吗?社保退休能领多少钱?下面随新社通app小编一起来看看详情。
浙江杭州养老保险缴费基数2023年最新标准 一个月最低要交多少钱?举例说明

据新社通app获悉,浙江杭州职工养老保险缴费金额的计算涉及到企业缴费额和职工个人缴费额两部分。以下是一个基于浙江杭州的职工养老保险缴费金额计算示例:
假设浙江杭州某企业职工小明的月工资为4462元。
企业缴费额计算:
企业每月按照其缴费总基数的20%缴纳养老保险费。由于小明的月工资为4462元,假设这个工资额就是企业的缴费总基数(注意,实际计算中可能需要根据省社平工资和法规的上下限进行调整)。
据新社通app养老保险计算器显示,企业每月为小明缴纳的养老保险费为:4462元 * 15% = 669.3元。
职工个人缴费额计算:
职工个人缴费额按照核定缴费基数的8%缴纳。核定缴费基数通常是根据职工的实际工资收入来确定的,但也需要根据省社平工资的60%至300%的范围内进行调整。
假设小明的核定缴费基数就是他的月工资4462元,据新社通app养老保险计算器显示,他的个人缴费额为:4462元 * 8% =356.96元。
据新社通app养老保险计算器显示,小明每月的养老保险缴费总额为:企业缴费额669.3元 + 个人缴费额356.96元 = 1026.26元。
》社保网小编提示,“新社通app养老金计算器”可以轻松测算您的养老保险要交多少钱!以下是操作链接!
需要注意的是,以上计算示例仅供参考,实际缴费金额可能会因地区、方案、工资水平等因素而有所不同。另外,五险(包括养老保险、医疗保险、失业保险、工伤保险和生育保险)通常是捆绑缴纳的,所以小明实际扣除的社保费用可能还包括其他四项保险的费用。
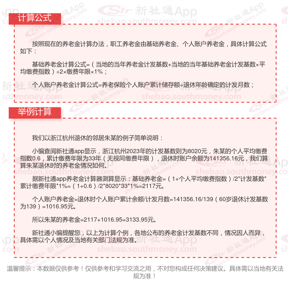
浙江杭州养老保险退休能领多少钱?(在线计算举例说明)

温馨提示:本数据源于网络,仅供参考!具体需以当地具体法规为准!
养老保险个人账户怎么查询?几种方法任您选择
浙江杭州养老保险的查询方法有多种,下面列举一些常用的方法:
1.现场查询:
参保人可以到养老保险关系所在的经办机构,通过电脑多媒体查询养老保险系统或向工作人员询问查询自己的养老保险缴费情况。
也可以携带身份证到各区社会保险经办机构业务办理大厅查询。
2.电话查询:
拨打综合服务电话“12333”进行方案咨询和信息查询。
或者直接选择拨打人社电话:区号+12333,按提示步骤进行人工的方案咨询和信息查询。
3.账单查核:
养老保险经办机构每年打印才发放一次参保职工上年度的养老保险个人账户清单,参保人应该认真核对个人账户清单中记录的缴费情况与本人的实际工资情况是否相符。
在本人退休前发现问题及时向单位提出,予以纠正。
参保人员携带本人身份证或社保卡到当地养老保险中心通过申请,可取得本人上一年度的对账清单。
4.上网查询:
登陆所在城市的社会保险业务网站,点击“个人社保信息查询”窗口,输入本人身份证和密码(密码是您的社保证编号或者身份证出生年月),即可查询本人参保信息。
登录当地人社网站,然后点击“养老保险个人账户查询”栏,在“养老保险个人账户查询”的方框中输入身份证号码和密码(或社保号),然后点击“查询”按钮即可。
5.还可以通过支付宝或微信的城市服务进行查询。
请注意,不同的地区可能具有不同的查询方式和步骤,具体操作可能会因地区和网站的设计而有所不同。在查询时,请确保您已经注册并登录了相关的网站或应用,并且提供了正确的个人信息。同时,注意保护个人隐私,避免在公共网络环境下进行敏感信息的查询。
此外,如果在查询过程中遇到任何问题或困难,可以直接联系当地的社保中心或养老保险经办机构,他们会提供更具体的帮助。
以上就是浙江杭州养老保险缴费全部内容,希望对您有帮助,欢迎关注新社通app解锁更多社保专业资讯。