据新社通app获悉,职工在正式上班并转正后,最重视的就是自己的福利待遇。特别是公司代为缴纳的五险一金,很多职工都会去查询五险一金的相关缴纳情况。养老保险是给予的福利待遇,用人单位是必须按照标准给职工缴纳的。那么,四川达州养老金能领多少钱?职工养老保险缴费基数2023-2024年最新标准是多少。
四川达州养老保险缴费基数2023-2024年最新标准(最低)
据新社通app显示,四川达州职工养老缴费基数2023-2024年最新标准是多少,四川达州养老保险基数明细如下:
养老保险最低缴费基数为:4511元;
个人缴费比例:8%,个人缴费金额:360.88元;
企业缴费比例:16%,企业缴费金额:721.76元;
合计缴费:1082.64元。
(注:本文数据仅供参考,具体以当地缴费标准为准)
四川达州养老保险每月缴费金额的计算方法
据新社通app获悉,四川达州养老保险缴费金额的计算主要依据缴费基数和缴费比例。以下是一个具体的计算举例:
假设某企业职工小王的养老保险缴费基数为4511元,单位缴费比例为16%,个人缴费比例为8%。
单位缴费部分:4511元(缴费基数)×16%(单位缴费比例)= 721.76元。
个人缴费部分:4511元(缴费基数)×8%(个人缴费比例)= 360.88元。
据新社通app养老保险计算器显示,小王每月需要缴纳的养老保险费总额为:721.76元+360.88元=1082.64元
》点击新社通app养老保险计算器,轻松测算你的养老保险缴纳金额!
需要注意的是,这只是一个计算示例,实际的养老保险缴费金额会受到多种因素的影响,包括所在地区的社保方案、个人的工资水平等。此外,随着时间和方案的变化,缴费比例和基数也可能会有所调整。因此,在计算具体的养老保险缴费金额时,应参考当地社保部门公布的最新方案和法规。
四川达州养老金如何查询个人账户余额?
养老保险是多交多得吗?
养老保险是多交多得,养老保险多交多得主要体现以下两方面:
1、缴费时间越长拿的越多。基本养老保险费用是按月缴纳的,一年为一个核算单位。缴纳时间越长,缴费年限越长。在计算养老金时,缴费年限非常重要,缴费年限越长,养老金数额越高。
2、每年缴纳的养老保险费的缴纳基数越高,拿的越多。缴费基数高,缴费金额就会增加,个人账户储存额就会随之增高。同时每年缴费基数高,就是历年缴费基数高,在计算养老金时,个人账户储存额和历年缴费基数也是重要影响因素。
总的来说,养老保险多交,退休时领取的养老金也就越多,当然对于灵活就业人员来说,养老保险还是根据自身情况缴纳,不要因为多交养老保险而增加了经济压力。
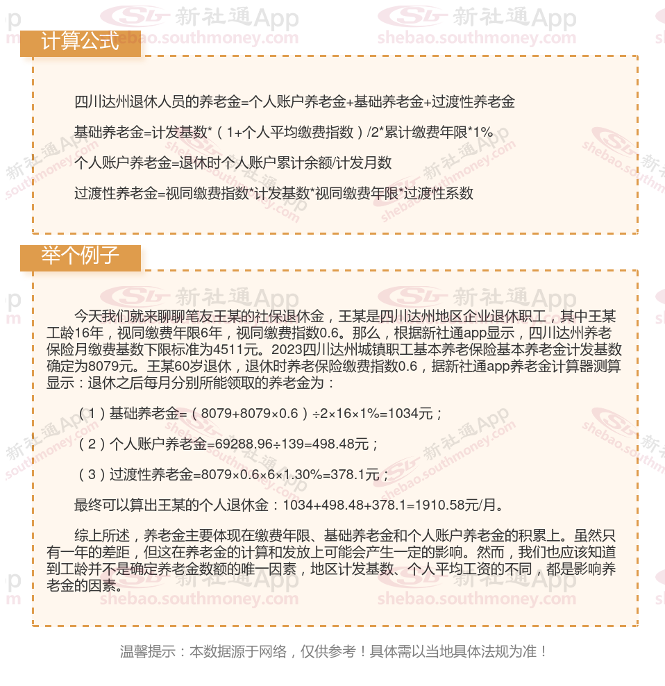
四川达州社保退休能领多少钱?(在线计算举例说明)

(备注:数据仅供参考,具体以当地有关法规为准)
以上就是四川达州养老保险缴费全部内容,希望对您有帮助,欢迎关注新社通app解锁更多社保专业资讯。