养老金领取时间指南:早了解,早规划
养老金的领取时间主要取决于个人的退休年龄和缴费年限。一般来说,需要同时满足以下两个条件才能领取养老金:
法定退休年龄:
男年满60周岁,女年满55周岁(或50周岁,具体取决于职业和工种),可以开始按月领取养老金。
因伤残、疾病等原因丧失劳动能力且失去生活来源的,经县级农村社会养老保险经办机构批准,可以提前领取养老金,但男性需年满55周岁,女性需年满50周岁。
最低缴费年限
全国统一标准:累计缴满15年(含视同缴费年限)
2025年试点方案:北京、广东等8省市启动缴费年限动态调整,试点地区企业职工需满20年方可领取(过渡期按“新人新方案,老人老方案”执行)
养老金领取年限
无限期领取:
只要领取人还在世,且符合领取条件(即已办理退休手续并开始领取养老金),就可以一直领取养老金。养老金的领取没有年限限制。
养老金保证期:
养老金的领取保证期为10年。这意味着,如果被保险人在领取养老金期间不足10年死亡,其剩余年限的养老金将由指定的受益人或法定继承人领取。
综上所述,养老金的领取时间取决于个人的退休年龄和缴费年限。在满足相关条件后,参保人员就可以申请领取养老金了。同时,也需要密切关注方案动态和养老金制的调整情况,以便及时了解最新的养老金方案和待遇标准。
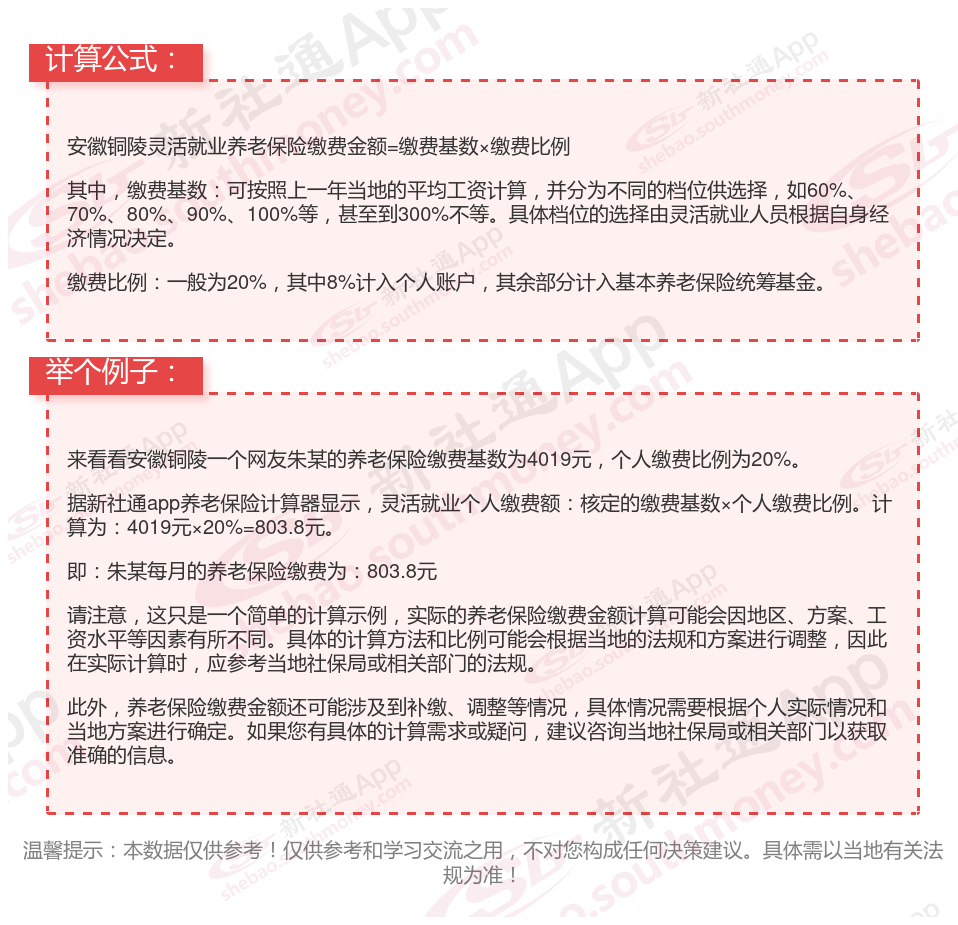
再来看看,安徽铜陵灵活就业养老2024-2025年缴费标准 灵活就业养老保险最低要交多少钱?
据新社通app显示,2024-2025年安徽铜陵灵活就业人员养老保险的缴费标准是根据缴费基数来确定的:
个人养老保险缴费比例为20%,缴费基数的下限为4019元。
(注:本文数据仅供参考,具体以当地缴费标准为准)

养老金领取时间指南:早了解,早规划
养老金的领取时间主要取决于个人的退休年龄和缴费年限。一般来说,需要同时满足以下两个条件才能领取养老金:
法定退休年龄:
男年满60周岁,女年满55周岁(或50周岁,具体取决于职业和工种),可以开始按月领取养老金。
因伤残、疾病等原因丧失劳动能力且失去生活来源的,经县级农村社会养老保险经办机构批准,可以提前领取养老金,但男性需年满55周岁,女性需年满50周岁。
最低缴费年限
全国统一标准:累计缴满15年(含视同缴费年限)
2025年试点方案:北京、广东等8省市启动缴费年限动态调整,试点地区企业职工需满20年方可领取(过渡期按“新人新方案,老人老方案”执行)
养老金领取年限
无限期领取:
只要领取人还在世,且符合领取条件(即已办理退休手续并开始领取养老金),就可以一直领取养老金。养老金的领取没有年限限制。
养老金保证期:
养老金的领取保证期为10年。这意味着,如果被保险人在领取养老金期间不足10年死亡,其剩余年限的养老金将由指定的受益人或法定继承人领取。
综上所述,养老金的领取时间取决于个人的退休年龄和缴费年限。在满足相关条件后,参保人员就可以申请领取养老金了。同时,也需要密切关注方案动态和养老金制的调整情况,以便及时了解最新的养老金方案和待遇标准。
》点击新社通养老金在线计算器,轻松测算您的养老金有多少!
如何提高养老金?提高养老金的路径,你知道几个?
提高养老金待遇是一个综合性的问题,涉及到多个方面的因素。以下是一些具体的方法,可以帮助个人提高养老金待遇:
避免提前退休
不要提前退休:个人账户养老金的计算公式中,计发月数是根据退休年龄而定的。退休年龄越大,计发月数就越少,每月能领到的个人账户养老金就越多。
关注个人健康状况:
保持健康:我国养老保险制是终身制,养老金会一直发放到离世为止。因此,关注个人健康状况,延长寿命,也是提高养老金待遇的有效途径。
选择在经济发达的地区办理退休:
社会平均工资越高的地区,养老金待遇也会相应更高。因此,如果条件允许,在经济发达的城市办理退休,可以享受到更好的养老金待遇。
对于有多地参保经历的人,如果想要在经济发达的城市享受养老金待遇,需要确保在该城市累计缴费满10年以上。
》养老无小事!快来领取您的养老金规划专属方案!提前规划您的退休生活!
(备注:数据仅供参考,具体以当地有关法规为准)