甘肃张掖养老保险缴费基数2023-2025是多少?据新社通app获悉,城镇职工养老保险退休待遇优于城乡居民养老保险,缴费年限是关键。最低缴费年限为15年,满60周岁可享受待遇。养老保险缴费原则“多缴多得,长缴多得”。电子化缴费渠道方便快捷。那么,甘肃张掖养老保险要交多少钱?社保退休能领多少钱?下面就随新社通app小编一起来看看详情吧。
甘肃张掖养老保险缴费基数2023年最新标准 一个月最低要交多少钱?举例说明

据新社通app获悉,甘肃张掖职工养老保险的每月缴费金额的计算方式取决于个人的缴费基数和缴费比例。
首先,甘肃张掖职工养老保险的缴费基数通常是基于职工上一年度的月平均工资来确定的。这个基数有一定的上下限,通常介于当地社会平均工资的60%到300%之间。如果职工的工资低于这个下限,就按照下限作为缴费基数;如果高于上限,就按照上限作为缴费基数。
其次,缴费比例由企业和职工共同承担。一般来说,企业会按照职工缴费工资总额的16% 来缴纳养老保险费,而职工则按照个人缴费基数的8% 来缴纳。这个比例可能会因地区和方案的不同而有所差异。
以一个具体的例子来说明:
假设甘肃张掖某地区的这个职工的养老保险缴费基数是4600元。
据新社通app养老保险计算器测算显示,企业需要为这位职工缴纳的养老保险费为4600元 *16% = 736元/月,而职工个人需要缴纳的养老保险费为4600元 * 8% =368元/月。
所以,这位职工每月需要缴纳的养老保险费总额为736元(企业部分)+ 368元(个人部分)=1104元/月。
需要注意的是,这个计算方式仅作为示例,实际的缴费金额可能会因地区、方案和个人情况的不同而有所差异。如果您需要了解自己具体的缴费金额,建议咨询当地的社保部门或相关机构。
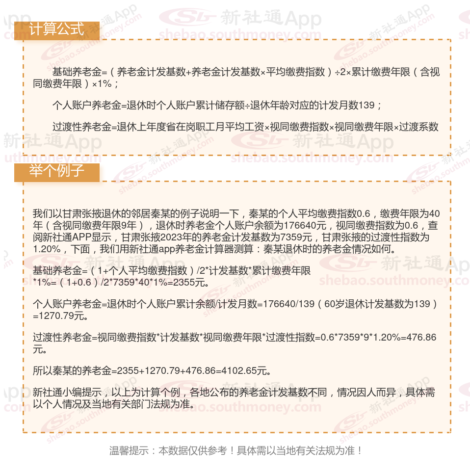
甘肃张掖养老保险退休能领多少钱?(在线计算举例说明)

温馨提示:本数据仅供参考!具体需以当地有关法规为准!
养老保险个人账户怎么查询?几种方法任您选择
养老保险个人账户的查询方法有多种,以下是几种常见的查询方式:
方式一、网上查询:
参保人员可以登录当地社保局网站,找到养老保险查询板块。
输入自己的身份证号码、社保卡的密码以及验证码,就可以查询到自己的社会养老保险账户余额以及缴费信息了。
初始密码一般是123456或本人身份证最后六位数字,如果已经更改过,那就使用更改后的密码。
也可以在APP上进行查询,操作步骤类似。
方式二、电话查询:
参保民众可拨打社保全国统一查询电话:区号+12333。
拨打后切换到自己参保地的社保局客服中心,然后通过人工服务获得自己社会养老保险账户余额或缴费信息。
也可以拨打本地社保局的公开电话进行咨询。
方式三、社保大厅查询:
这种方法比较简单,适合对自己社会养老保险账号不太清楚的市民使用。
只需携带身份证到各区社会保险经办机构业务办理大厅查询养老保险账户信息即可。
除了以上三种方式,还可以通过手机银行APP进行绑定,然后查询社保卡余额等资料。
无论使用哪种查询方式,都要注意保护好个人信息,不要随意泄露,以免造成不必要的麻烦。同时,社保卡也不要随意借给他人使用,否则可能会影响到自身的权益。
以上就是甘肃张掖养老保险缴费全部内容,希望对您有帮助,欢迎关注新社通app解锁更多社保专业资讯。