广安灵活就业人员缴纳养老保险的档次和每月缴费金额是多少?灵活就业人员的缴费档次是高还是低,直接就影响着退休后的养老金待遇的,下面随新社通app小编一起了解详情吧。
那么,缴费标准公布!广安2024-2025年灵活就业养老保险缴费基数明细来了
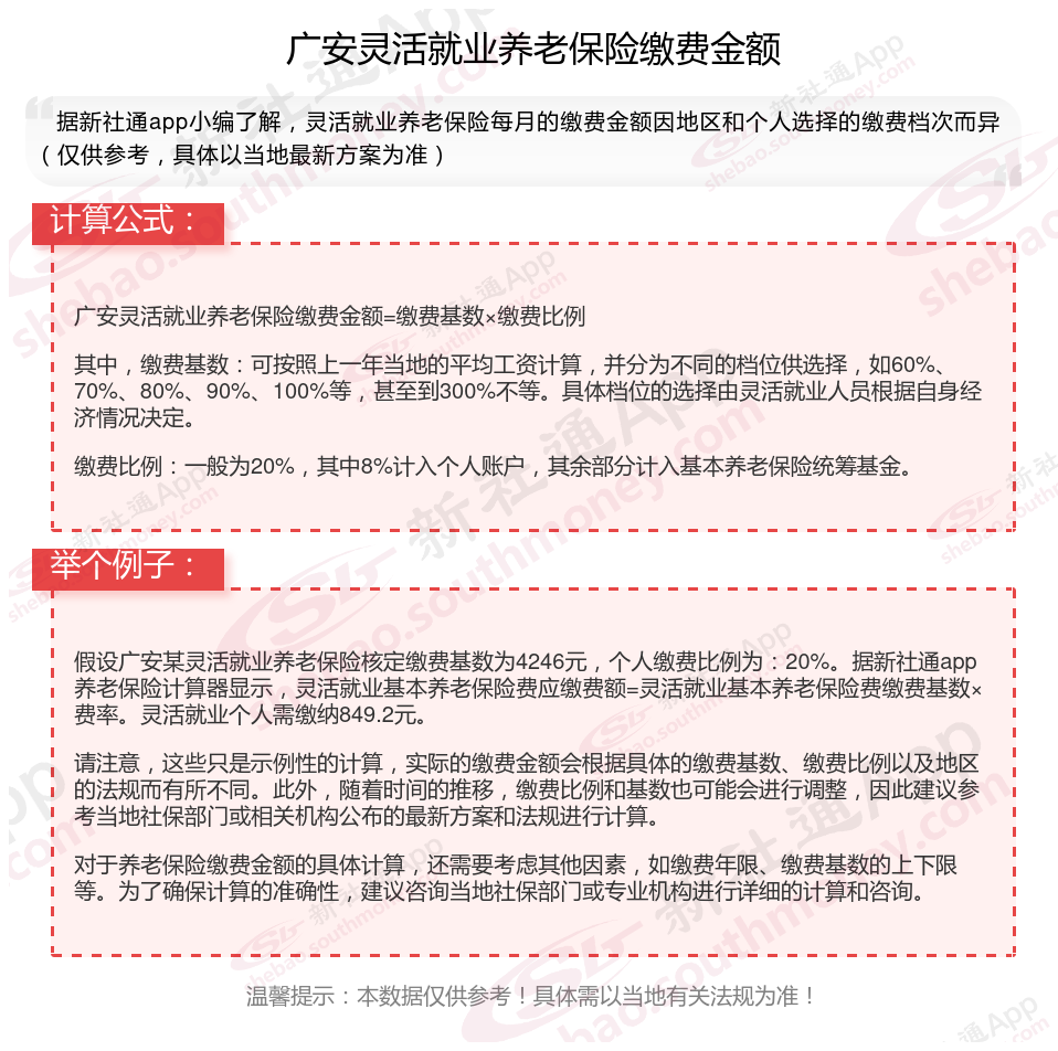
据新社通app显示,广安灵活就业人员养老保险缴费基数2024-2025年最新标准如下:
缴费基数下限暂按不低于4246元/月执行。按照个人20%的缴费费率,个人养老保险缴费金额低于849.2元/月。
(注:本文数据仅供参考,具体以当地缴费标准为准)

可以申请领取养老金的条件是什么?
领取养老金的条件主要包括以下几个方面:
1、达到法定退休年龄:根据法规要求,男性退休年龄为60周岁,女性在管理、技术岗位上工作的为55周岁,在生产、经营、服务岗位上工作的为50周岁。
2、养老保险累计缴费年限满15年:参保人员必须累计缴纳养老保险费满15年,才能享受基本养老金待遇。
3、办理退休手续:参保人员需要办理退休手续,这意味着需要提交相关申请并获得批准。
4、所在单位和个人依法参加养老保险并履行缴费义务:参保人员所在单位和个人必须依法参加基本养老保险,并按时足额缴纳养老保险费
所在单位和个人依法参加养老保险并履行了养老保险缴费义务。
参加基本养老保险的个人,达到法定退休年龄时累计缴满十五年的,按月领取基本养老金
》想品质退休?快来领取您的养老金规划专属方案!点击新社通app社保养老金规划,为您的退休生活“加薪”!
退休金未到账?去哪里寻求帮助与咨询?
如果退休金没有到账,可以通过以下途径进行咨询和查询:
确认发放时间:
在咨询之前,首先需要确认退休金的发放时间。不同地区和不同单位的发放时间可能有所不同,如果尚未到发放时间,耐心等待即可。
银行查询
退休金通常是通过银行卡进行发放的,因此可以通过发放银行的APP、网银或窗口查询银行卡流水明细,确认养老金是否已经发放。如果养老金已经发放但未到账,可以联系银行客服进行查询和处理。
微信查询:
在手机微信中,进入“我的”页面,点击“服务”,在服务页面点击“城市服务”。
在城市服务页面点击“社保综合”,在新页面中点击进入电子社保卡,进入后点击社保查询服务。
找到养老金查询选项,进入后即可查看退休金的到账情况。
网上查询
登录社保所在地的人社局网站,进入网站后点击导航栏的“网上办事”,然后点击个人登录,进行注册(如未注册过),注册完毕之后进行登录。登录后,在查询页面找到个人信息查询部分,选择个人养老金发放信息查询,即可查询到退休工资的发放情况。
拨打热线电话咨询
拨打全国统一的人社服务热线12333,向客服人员提供个人的身份信息,咨询退休金的发放情况。客服人员会根据系统记录,告知您退休金的发放状态和可能存在的问题。
现场咨询:
可以直接前往所在地的社会保险经办机构(如社保局、社保所等),向工作人员咨询退休金的发放情况。
工作人员会根据个人的社保账户信息,查询并告知退休金的发放状态。
》想品质退休?快来领取您的养老金规划专属方案!点击新社通app社保养老金规划,为您的退休生活“加薪”!
温馨提示:本数据源于网络,仅供参考!具体需以当地具体法规为准!