社保个人交需要多少钱一个月?根据新社通app-社保缴费查询工具提供的2025社保缴费标准详情数据如下:

灵活就业者需要根据自己的实际情况和需求来选择适合自己的社保方案。
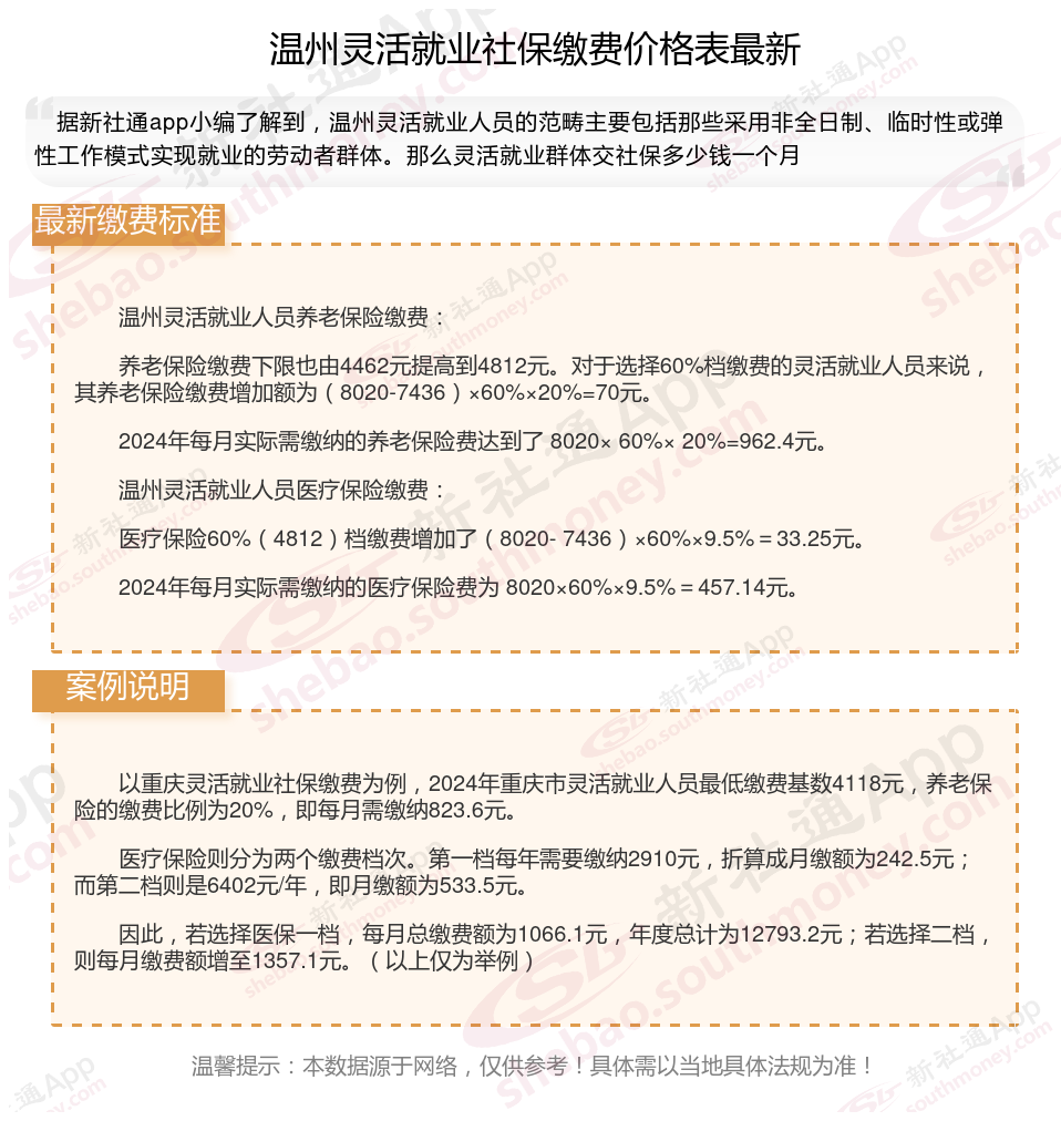
据新社通app数据显示,温州灵活就业人员养老缴费基数2024-2025年最新标准如下:
养老保险最低缴费基数为:4462元;
个人缴费比例:20%,个人缴费金额:892.4元;
(注:本文数据仅供参考,具体以当地缴费标准为准)
社保个人交需要多少钱一个月?根据新社通app-社保缴费查询工具提供的2025社保缴费标准详情数据如下:

灵活就业者需要根据自己的实际情况和需求来选择适合自己的社保方案。
据新社通app数据显示,温州灵活就业人员养老缴费基数2024-2025年最新标准如下:
养老保险最低缴费基数为:4462元;
个人缴费比例:20%,个人缴费金额:892.4元;
(注:本文数据仅供参考,具体以当地缴费标准为准)
东营2024年养老金计发基数诞生,涨多少?2024年新退休人员补差如何算?
2025-02-24 21:13养老金
每年交社保养老保险怎么交需要多少钱?4239元,缴满15年退休时能领多少养老金?
2025-02-24 21:12养老金
鸡西养老保险个人缴费基数及标准比例,2024-2025年鸡西养老保险缴费多少钱呢?
2025-02-24 21:11养老保险
退休金和缴费档次什么关系?缴费时年限长划算,还是档次高划算?2025年2月24日
2025-02-24 21:11养老保险
天津灵活就业社保养老保险缴费价格表,2024-2025灵活就业养老保险一个月多少钱?
2025-02-24 21:09养老保险
社保交33年退休金今年有多少?(2025/02/24)
2025-02-24 21:08个人养老保险