养老保险多缴多得﹐缴费时缴费基数越高,个人账户累计储存额越高,退休时养老待遇越高。下面随新社通app小编一起了解信阳灵活就业人员养老保险缴费最低标准是多少?退休能领多少钱的详情。
那么,2024-2025灵活就业养老保险缴费价格表 信阳灵活就业退休能领多少养老金?
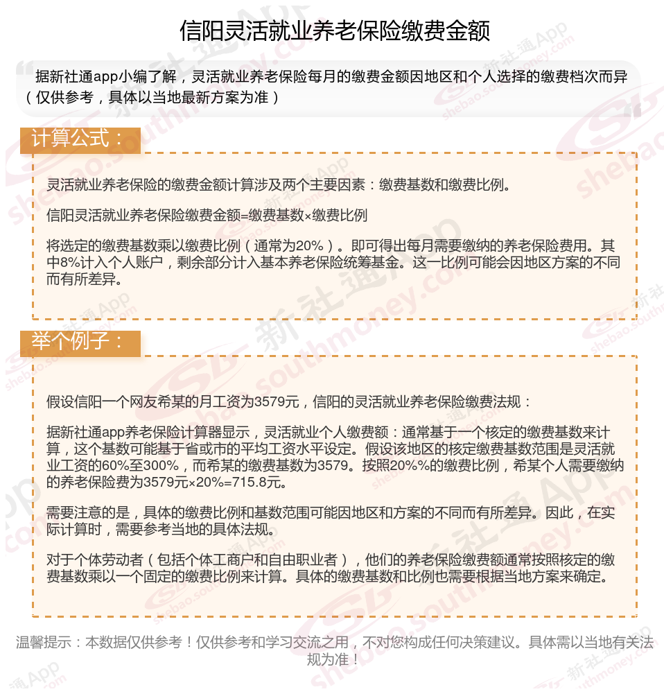
据新社通app显示,信阳养老保险缴费基数2024-2025年最新标准如下:
信阳灵活就业人员基本养老保险缴费基数暂按不低于3579元;
缴费比例:个人承担20%;
养老保险缴费个人715.8元。
(注:本文数据仅供参考,具体以当地缴费标准为准)

社保需要缴纳多少年,才能领取退休待遇?
一般情况下,参加基本养老保险的个人,达到法定退休年龄时累计缴费满15年的,就可以按月领取基本养老金。例如,一位普通职工从25岁开始参保,一直正常缴费,到40岁时累计缴费满15年,在达到法定退休年龄(男性60岁、女性干部55岁、女性工人50岁)后就可以领取养老金。
》养老无小事!快来领取您的养老金规划专属方案!提前规划您的退休生活!
个人养老保险怎么缴较划算?
关于养老金怎么交最划算的问题,实际上取决于多个因素,包括个人的经济状况、年龄、健康状况、对未来养老需求的预期,以及所在地的社保方案等。以下是一些综合考虑这些因素后的看法:
关注方案动态和地区差异
方案动态:各地有关部门可能会根据经济发展情况和人口老龄化趋势调整养老保险方案。因此,定期关注方案变化,以便及时调整缴费计划。
地区差异:
不同地区的养老金方案存在差异,包括基础养老金标准、有关部门补贴方案等。在选择缴费档次和地区时,应考虑这些差异对未来养老金待遇的影响。
选择合适的缴费档次:
城乡居民基本养老保险:通常设有多个缴费档次,如从300元到6000元不等。在经济条件允许的情况下,可以选择较高的缴费档次,以便将来获得更高的养老金收益。同时,要注意有关部门可能对选择较高档次缴费的居民提供额外的补贴或奖励。
城镇职工养老保险:通常由单位和个人共同缴纳,单位缴纳部分计入基本养老保险统筹基金,个人缴纳部分记入个人账户。在选择缴费档次时,应考虑个人经济承受能力和未来养老需求。一般来说,缴费档次越高,未来领取的养老金也越多。
延长缴费年限:
基本养老保险的缴费期限越长,退休后领取的养老金就越高。因此,在经济条件允许的情况下,应尽可能延长缴费年限。
综上所述,养老金怎么交最划算需要综合考虑多个因素。在做出确定时,咨询当地的社保机构或专业的财务顾问以获取更具体、更个性化的。同时,也要根据自身的经济状况、年龄、健康状况以及对未来养老需求的预期来制定合理的养老规划。
》养老无小事!快来领取您的养老金规划专属方案!提前规划您的退休生活!
(备注:数据仅供参考,具体以当地有关法规为准)