灵活就业人员养老保险:自由职业者、无雇工的个体户等各类灵活就业人员,可以以个人身份参加城镇职工养老保险,其基本保险、退休待遇计算方法与职工养老保险一致。
据新社通app数据显示,那曲灵活就业人员养老保险缴费基数2024-2025年最新标准如下:
缴费基数下限暂按不低于6927.6元/月执行。按照个人20%的缴费费率,个人养老保险缴费金额低于1385.52元/月。
(注:本文数据仅供参考,具体以当地缴费标准为准)
那曲社保缴费多少钱?下表是2024-2025年那曲社保费用明细参考,根据新社通app-社保缴费查询工具提供的最新数据如下:

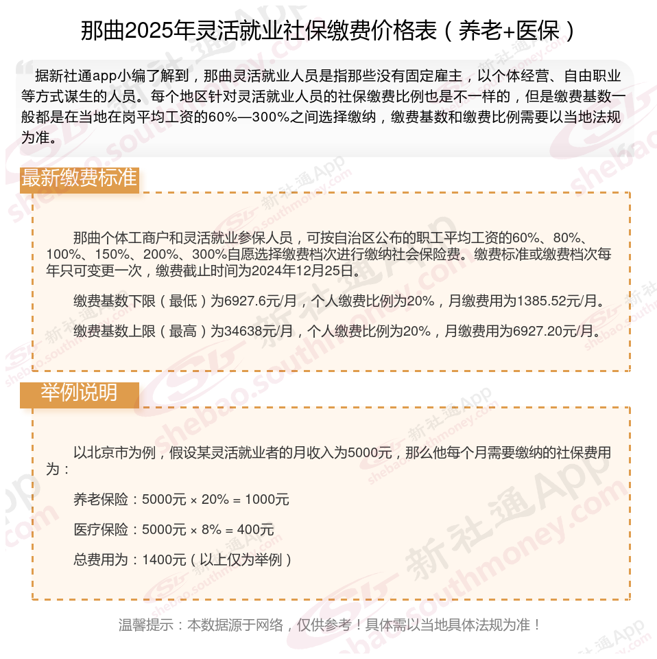
那曲个体工商户和灵活就业参保人员,可按自治区公布的职工平均工资的60%、80%、100%、150%、200%、300%自愿选择缴费档次进行缴纳社会保险费。缴费标准或缴费档次每年只可变更一次,缴费截止时间为2024年12月25日。
缴费基数下限(最低)为6927.6元/月,个人缴费比例为20%,月缴费用为1385.52元/月。
缴费基数上限(最高)为34638元/月,个人缴费比例为20%,月缴费用为6927.20元/月。
2024年,上海的灵活就业人员社保缴费基数范围在7384元至36921元之间,养老保险的缴费比例为20%,医疗保险的缴费比例为10%。
温馨提示:本数据源于网络,仅供参考!具体需以当地具体法规为准!