养老保险:为养老提供保险,确保劳动者在退休后能获得基本生活保证。
据新社通app显示,衡水职工养老缴费基数是多少,2024-2025年衡水养老保险基数明细如下:
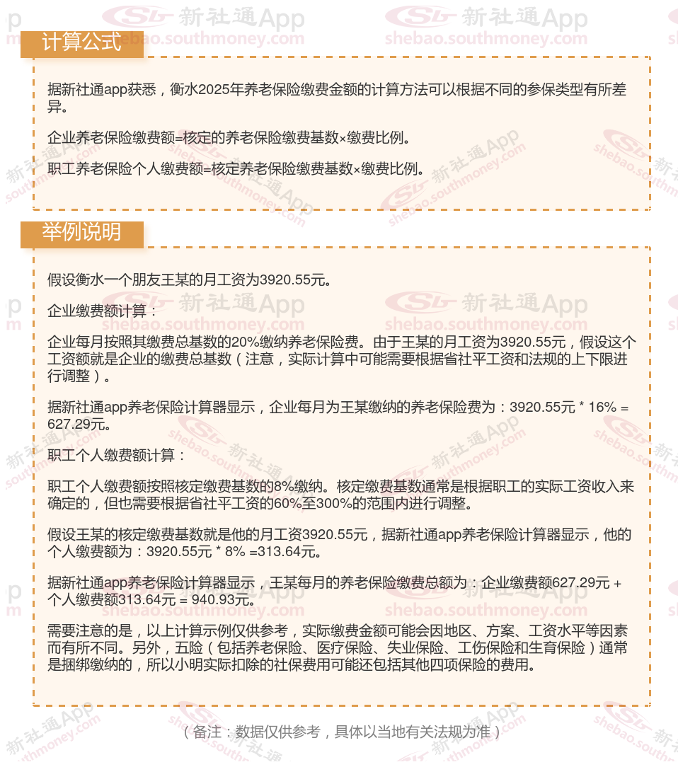
养老缴费基数为:3920.55,个人缴费:313.64元,企业缴费:627.29元,合计缴费:940.93元。
(注:本文数据仅供参考,具体以当地缴费标准为准)

》点击新社通app养老保险计算器,快算算你的养老保险一个月要交多少钱吧!
怎么查自己的养老金账户余额?
线下查询方法:
社保中心现场查询
携带有效身份证明和社保卡,亲临所在地的社保中心。
通过自助查询机或柜台咨询工作人员,出示身份证明和社保卡。
工作人员将协助查询养老金账户金额。
银行终端查询
前往社保卡所属银行的自助服务点。
在银行的自助服务终端上,选择“社保查询”或“个人账户查询”功能。
刷身份证或社保卡进行身份验证后,即可查询到养老金账户余额。
线上查询:
社会保险公共服务平台查询
访问社会保险公共服务平台。
注册并登录平台,在“社保查询”板块中选择“企业职工基本养老保险待遇信息查询”。
输入需要查询的时间段,即可获取本人的养老金待遇信息,包括账户余额。
支付宝查询
打开支付宝应用,依次点击“市民中心”→“社保”→“个人权益单查询”。
根据系统提示进行实名认证操作,进入“社会保险个人权益”页面。
在该页面中,可以清楚地看到自己的养老金账户余额。
微信查询
在微信中搜索“电子社保卡”,找到人社部的相关页面,并完成注册和登录。
进入后,点击“个人社保权益单查询”,即可查看到养老金账户余额。
另外,也可以在微信的城市服务页面中找到社保选项,登录个人账户后进行查询。
网站查询
登录所在省份或城市的人社厅网站。
在页面上找到与社保相关的信息,通常会有养老金查询的入口。
点击进入查询页面,输入个人信息进行查询。
手机APP查询
下载并安装“社会保险”、“智慧人社”、“掌上12333”等或第三方手机APP。
登录APP后,在相应的查询功能中选择养老金账户余额查询。
输入个人身份证号码和社保号码等信息,即可查看个人账户的详细信息。
社保缴费的年限长短,对养老保险的影响那可是首当其冲。
首先,15 年可是养老保险缴费的一道 “底线”,是法定的最低年限要求。养老保险大家庭里主要有城镇职工养老保险和城乡居民养老保险这两大 “成员”。
依据《中华人民共和国社会保险法》,参加基本养老保险的个人,达到法定退休年龄时累计缴费满十五年的,按月领取基本养老金。这里面还有些细微差别,职工养老是参保人达到法定退休年龄便可领取养老金,而居民养老则要求参保人年满 60 周岁才具备领取资格。
再者,养老保险一直遵循着 “多缴多得” 这项铁打的原则,缴费水平越高,缴费年限越长,将来个人领取的养老金就如同 “滚雪球” 一般,越积越多。
社保一分钱没交,能领养老金吗
一分钱不交60岁不能领养老金,一般情况下,参保人员需要缴纳满15年的基本养老保险,才能在达到法定退休年龄后领取基本养老金。如果没有缴纳养老保险费,是无法领取养老金的。因此,如果没有缴纳养老保险费,即“一分钱不交”,是无法在60岁时领取养老金的。如果想要在退休后有稳定的养老金收入,应当按照法规参加基本养老保险并按时足额缴纳养老保险费。
(备注:数据仅供参考,具体以当地有关法规为准)