据新社通app获悉,临夏养老保险的缴费金额计算通常涉及缴费基数和缴费比例两个因素。以下是一个基于虚构数据的计算举例说明:
假设临夏某职工的养老保险缴费基数为4600元,临夏法规的养老保险缴费比例为:企业缴纳比例为16%,个人缴纳比例为8%。
首先,我们需要确定该职工的养老保险缴费基数。如果该职工的工资收入低于省社平工资的60%,则按60%的省社平工资作为缴费基数;如果高于省社平工资的60%,则按实际工资收入作为缴费基数,但最高不得超过省社平工资的300%。
接下来,我们根据缴费比例来计算企业和个人各自需要缴纳的养老保险费。
企业缴费额 = 缴费基数 × 企业缴费比例= 4600元 ×16%=736元
个人缴费额 = 缴费基数 × 个人缴费比例=4600元 ×8%= 368元
据新社通app养老保险计算器显示,该职工所在的企业每月需要为其缴纳736元的养老保险费,而该职工个人则需要缴纳368元。
请注意,这只是一个基于虚构数据的计算示例,实际的缴费金额会根据具体的缴费基数、缴费比例以及当地社保方案的法规而有所不同。此外,社保方案也会随时间变化,因此在实际计算时,建议参考最新的方案法规。

》点击新社通app养老保险计算器,轻松测算你的养老保险缴纳金额!
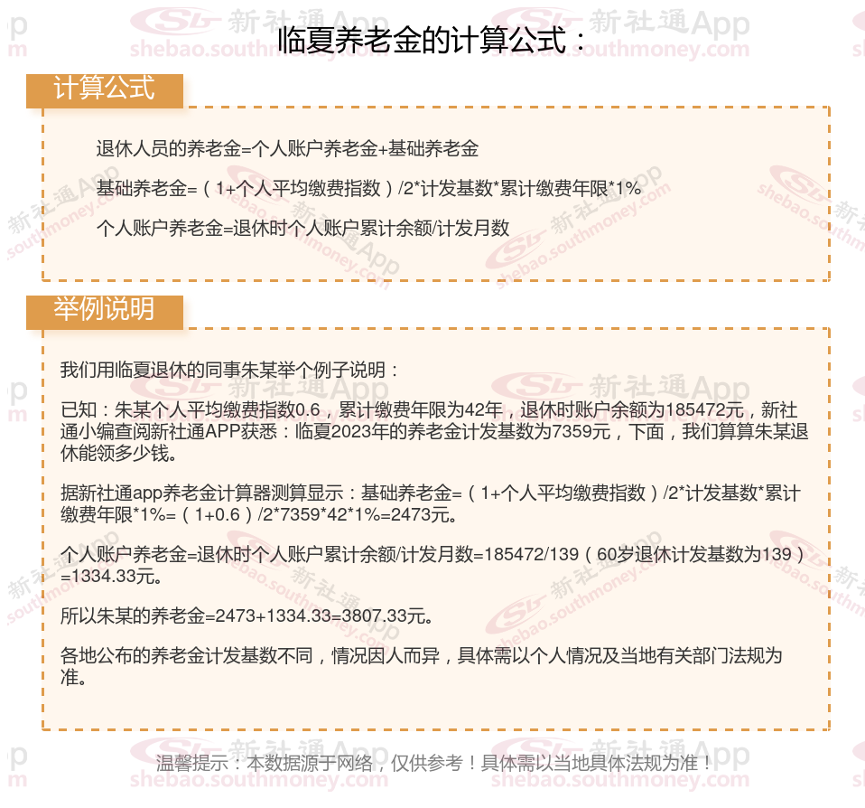
临夏养老金计算公式2025年计算方法(在线计算器)

》新社通app养老金计算器,快算算你的养老金有多少!
养老金不想交了钱能退吗?
养老金在一定条件下是可以退还的,具体退还情况需根据不同的情形来介绍。以下是可以申请退还养老金的几种特殊情况:
参保人员死亡:
在职期间死亡:参保者在职期间死亡时,会终止基本养老保险关系,此时个人账户余额可以依法继承。
退休后死亡:退休后去世,但个人账户中的金额并未领取完毕,余额可以一次性结算出来,由法定继承人领取。
出国定居并改变国籍:
参保者若在未达到领取养老保险条件前出国定居,并且改变国籍,可以书面申请终止职工养老保险关系,并返还企业缴费期间的个人缴费本息。此时需要提供居住地有关部门部门出具的移民手续和户口簿注销页等材料。
提前退休:根据法律法规,女性60岁、男性65岁及以上的退休人员,若面临个人经济困难,可以提前领取养老金。不过,这一法规可能因地区和方案的不同而有所差异,咨询当地社保局以获取准确信息。
正常退休:参加基本养老保险的个人,达到法定退休年龄时累计缴费满十五年的,可以按月领取基本养老金。此时并非“退还”养老金,而是按照相关法规领取。
累计缴费不足十五年:同样依据《中华人民共和国社会保险法》第十六条,若达到法定退休年龄时累计缴费不足十五年,个人可以选择继续缴费至满十五年,然后按月领取基本养老金;或者选择转入新型农村社会养老保险、城镇居民社会养老保险,按照法规享受相应的养老保险待遇,此时也可视为个人养老金账户的退出,而非直接退还。
重复缴纳养老保险
如果是灵活就业缴费和用人单位缴费重复,灵活就业人员缴费的部分可以退;如果是银行代扣缴费和企业缴费重复,退的是企业缴费部分。
特殊群体的法规:
职工达到法定退休年龄,但不符合按月领取基本养老金条件的(如缴费年限不足等),可以申请一次性退还基本养老保险个人账户储存额,终止基本养老保险关系。
在国内工作的外国人、港澳台居民,在与用人单位解除劳动关系并离开中国/内地(大陆)时,如果未达到法规的领取养老金条件,经本人书面申请终止社会保险关系的,可以将其社会保险个人账户储存额一次性支付给本人,终止基本养老保险关系。
需要注意的是,社保一般情况下不提议退保,因为退保会影响个人的社保待遇和未来的养老保险。因此,在做出退保想法前,提议参保人充分了解相关法规,并谨慎考虑。
(备注:数据仅供参考,具体以当地有关法规为准)
以上就是临夏养老保险缴费全部内容,希望对您有帮助,欢迎关注新社通app解锁更多社保专业资讯。