据新社通app数据显示,2024-2025年沧州灵活就业人员养老保险的缴费标准是根据缴费基数来确定的:
个人养老保险缴费比例为20%,缴费基数的下限为3920.55元。
(注:本文数据仅供参考,具体以当地缴费标准为准)
沧州社保缴费多少钱?下表是2024-2025年沧州社保费用明细参考,根据新社通app-社保缴费查询工具提供的最新数据如下:

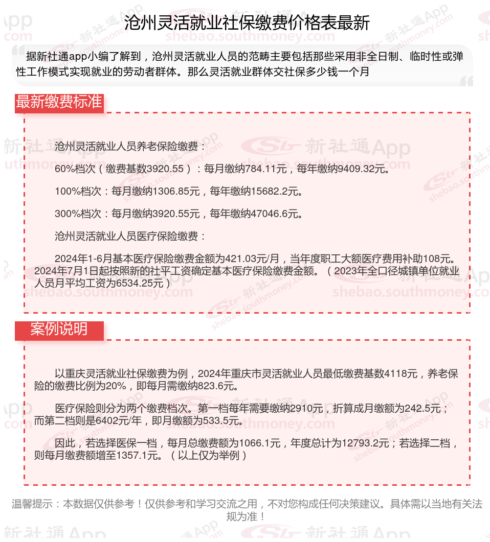
沧州灵活就业人员养老保险缴费:
60%档次(缴费基数3920.55):每月缴纳784.11元,每年缴纳9409.32元。
100%档次:每月缴纳1306.85元,每年缴纳15682.2元。
300%档次:每月缴纳3920.55元,每年缴纳47046.6元。
沧州灵活就业人员医疗保险缴费:
2024年1-6月基本医疗保险缴费金额为421.03元/月,当年度职工大额医疗费用补助108元。2024年7月1日起按照新的社平工资确定基本医疗保险缴费金额。(2023年全口径城镇单位就业人员月平均工资为6534.25元)
》点击新社通app社保计算器,了解你的社保缴费明细!
新社通app数据所得,数据仅供参考。
灵活就业人员应以上年度全省在岗职工月平均工资的60%至300%作为缴费基准。
养老保险个人可以补交吗?
个人养老金是可以补交的,但具体补交方案和法规可能因地区和养老保险类型而异。以下是对个人养老金补交方案的详细介绍:
补交方式是这样的:
一次性补交:这种方式通常适用于特定的人群和情况,如一些地区对于在社保制实施前就已经参加工作的人员,在达到退休年龄时缴费年限不足的,可以一次性补交。
分期补交:按照一定的期限和金额逐步完成补交。
个人养老保险金可以补交吗?
达到法定退休年龄时缴费年限不足:
在达到法定退休年龄时,如果养老保险缴费年限不足,在符合一定条件下,个人可以选择补交以满足领取养老金的条件。
因单位原因未按时足额缴纳:
如果用人单位未在法定时间内为员工缴纳养老保险,员工有权要求单位进行补交。
单位应承担补交费用,并可能还需支付滞纳金。
综上所述,个人养老金在一定条件下是可以补交的。但需要注意的是,补交方案可能因地区和时间而异,具体办理流程和所需材料也可能有所不同。因此,在办理补交前,请务必咨询当地社保局或相关部门以获取准确信息。
温馨提示:本数据仅供参考!具体需以当地有关法规为准!