据新社通app获悉,职工基本养老保险是社会保险中的一个险种。养老保险待遇是多缴多得、长缴多得。但确确实实还是有很多人就是只缴纳养老保险15年,退休就能领养老金,这种情况下能领多少养老金呢?鹰潭养老保险缴费标准是什么样的?跟着新社通app小编一起来看看吧。
鹰潭养老保险缴费基数2023年最新标准 一个月最低要交多少钱?举例说明
据新社通app获悉,鹰潭养老保险缴费金额的计算主要依据缴费基数和缴费比例。以下是一个具体的计算举例:
假设某企业职工小王的养老保险缴费基数为3839元,单位缴费比例为16%,个人缴费比例为8%。
单位缴费部分:3839元(缴费基数)×16%(单位缴费比例)= 614.24元。
个人缴费部分:3839元(缴费基数)×8%(个人缴费比例)= 307.12元。
据新社通app养老保险计算器显示,小王每月需要缴纳的养老保险费总额为:614.24元+307.12元=921.36元
需要注意的是,这只是一个计算示例,实际的养老保险缴费金额会受到多种因素的影响,包括所在地区的社保方案、个人的工资水平等。此外,随着时间和方案的变化,缴费比例和基数也可能会有所调整。因此,在计算具体的养老保险缴费金额时,应参考当地社保部门公布的最新方案和法规。
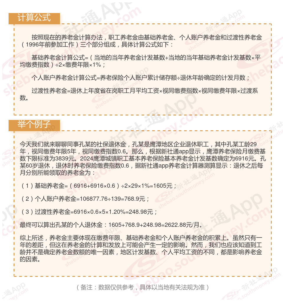
鹰潭养老保险退休能领多少钱?(在线计算举例说明)

(备注:数据仅供参考,具体以当地有关法规为准)
养老保险个人账户怎么查询?几种方法任您选择
鹰潭养老保险可以通过多种方式进行查询,以下是几种常见的查询方法:
1、电话查询:
拨打综合服务电话“12333”。
根据语音提示选择相应的服务,通常会有查询养老保险的选项。
提供个人信息后,即可查询养老保险的相关情况。
2、网上查询:
登录所在城市的社会保险业务网站。
在“个人社保信息查询”窗口输入本人的身份证和密码(密码可能是社保证编号或者身份证出生年月)。
进入后即可查询个人的参保信息,包括养老保险的缴费情况。
3、微信查询:
打开微信,点击右下角的“我”。
进入“服务”页面,选择“城市服务”。
在城市服务中选择社保查询,并绑定个人信息。
绑定完成后,即可查询个人的养老保险信息。
4、支付宝查询:
打开支付宝APP,点击“更多”。
找到“便民生活”栏目下的“城市服务”。
进入城市服务后,点击“社保查询”。
在社保查询页面选择“养老账户查询”或“养老缴费情况”等选项,即可查看相关信息。
5、自助终端查询:
在社保经办机构或指定的自助终端机上,通过刷身份证或输入相关信息进行查询。
6、社保中心查询:
携带身份证前往各区社会保险经办机构业务办理大厅。
在大厅的自助查询机上输入身份证号码和密码进行查询。
也可以在大厅的窗口向工作人员咨询并查询养老保险情况。
请注意,不同地区的查询方式可能有所不同,可以根据当地的实际情况选择适合的查询方法。另外,为了确保查询结果的准确性,可以提供正确的个人信息和证件号码。如果查询过程中遇到任何问题,可以拨打社保热线或前往社保机构进行咨询。
以上就是鹰潭养老保险缴费全部内容,希望对您有帮助,欢迎关注新社通app解锁更多社保专业资讯。