详解:养老金到底何时能开始领取?
养老金的领取时间主要取决于个人的退休年龄和缴费年限。一般来说,需要同时满足以下两个条件才能领取养老金:
法定退休年龄:
男年满60周岁,女年满55周岁(或50周岁,具体取决于个人情况和方案法规),且连续工龄满一定年限(如10年),即可达到法定退休年龄。
因伤残、疾病等原因丧失劳动能力且失去生活来源的,经县级农村社会养老保险经办机构批准,可以提前领取养老金,但具体年龄要求可能有所不同。
缴费年限:
根据《中华人民共和国社会保险法》第十六条的法规,参加基本养老保险的个人,达到法定退休年龄时累计缴费满十五年的,可以按月领取基本养老金。
养老金领取年限
无限期领取:
只要领取人还在世,且符合领取条件(即已办理退休手续并开始领取养老金),就可以一直领取养老金。养老金的领取没有年限限制。
养老金保证期:
养老金的领取保证期为10年。这意味着,如果被保险人在领取养老金期间不足10年死亡,其剩余年限的养老金将由指定的受益人或法定继承人领取。
综上所述,养老金的领取时间取决于个人的退休年龄和缴费年限。在满足相关条件后,参保人员就可以申请领取养老金了。同时,也需要密切关注方案动态和养老金制的调整情况,以便及时了解最新的养老金方案和待遇标准。
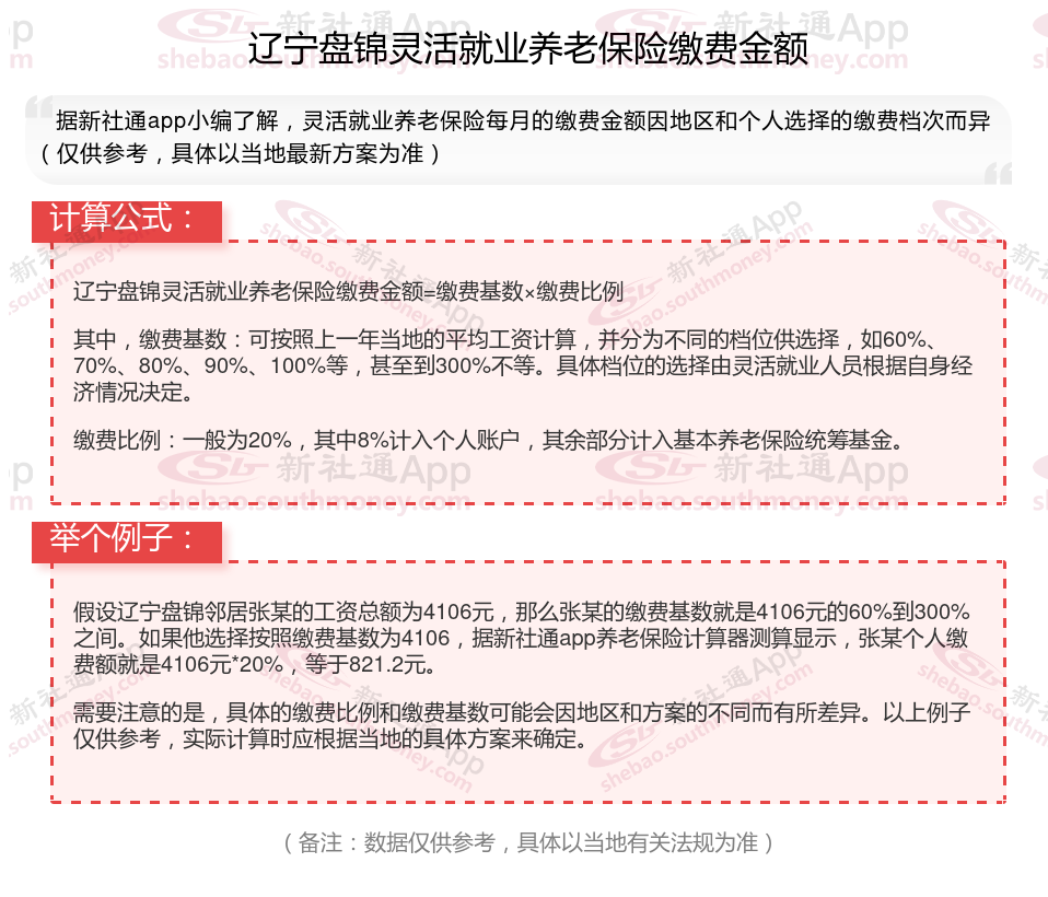
再来看看,灵活就业养老保险最低要交多少钱?辽宁盘锦灵活就业养老保险2024-2025年缴费标准
据新社通app显示,2024-2025年辽宁盘锦灵活就业养老保险的缴费标准:
最低缴费基数为:4106元;
个人缴纳20%。
请注意,以上缴费标准仅供参考,具体方案可能会根据地区和时间的变化而有所调整。如有需要,查阅当地社保部门公布的新规或咨询相关部门以获取最准确的信息。

详解:养老金到底何时能开始领取?
养老金的领取时间主要取决于个人的退休年龄和缴费年限。一般来说,需要同时满足以下两个条件才能领取养老金:
法定退休年龄:
男年满60周岁,女年满55周岁(或50周岁,具体取决于个人情况和方案法规),且连续工龄满一定年限(如10年),即可达到法定退休年龄。
因伤残、疾病等原因丧失劳动能力且失去生活来源的,经县级农村社会养老保险经办机构批准,可以提前领取养老金,但具体年龄要求可能有所不同。
缴费年限:
根据《中华人民共和国社会保险法》第十六条的法规,参加基本养老保险的个人,达到法定退休年龄时累计缴费满十五年的,可以按月领取基本养老金。
养老金领取年限
无限期领取:
只要领取人还在世,且符合领取条件(即已办理退休手续并开始领取养老金),就可以一直领取养老金。养老金的领取没有年限限制。
养老金保证期:
养老金的领取保证期为10年。这意味着,如果被保险人在领取养老金期间不足10年死亡,其剩余年限的养老金将由指定的受益人或法定继承人领取。
综上所述,养老金的领取时间取决于个人的退休年龄和缴费年限。在满足相关条件后,参保人员就可以申请领取养老金了。同时,也需要密切关注方案动态和养老金制的调整情况,以便及时了解最新的养老金方案和待遇标准。
》快来重算您的养老金够不够花,点击新社通养老金在线计算器轻松测算!
灵活就业值不值得交?
灵活就业人员购买社保是否划算,这实际上是一个复杂的问题,因为它涉及多个方面的考量。以下是对这一问题的综合介绍:
不划算介绍
缴费压力:
灵活就业人员需要自行承担全部社保费用,这可能会对一些收入不稳定或较低的灵活就业人员构成较大的经济压力。
如果收入波动较大,可能会导致社保缴费的连续性和稳定性受到影响。
回本周期长:
以女性灵活就业人员为例,多数省份法规参加企业职工基本养老保险的女性灵活就业人员退休年龄为55周岁,而企业女性职工法定退休年龄为50周岁。这意味着女性灵活就业人员退休时间晚,回本周期更长。并且若在领取养老金期间不幸离世,由个人负担且纳入社会统筹部分的钱不退还,遗属只能领取个人养老金账户中的剩余部分。
参保险种有限:
企事业单位人员缴纳的社保包含医疗、养老、生育、工伤和失业5项,而灵活就业人员以个人身份缴纳职工社保,往往只能享受医疗和养老,无法享受工伤保险等其他险种。
社保风险较大:
灵活就业社保的员工需要自行缴纳社保费用,而且社保待遇相对较少,一旦发生意外或者疾病等情况,可能需要承担较大的医疗费用和养老费用。
划算性介绍
其他保险:
社保还包括生育保险、失业保险等,这些险种可以在特定情况下为灵活就业人员提供一定的经济支持。
例如,女性灵活就业人员在生育期间可以享受生育保险待遇,包括生育津贴和生育医疗费用报销。
医疗保险:
缴纳的医疗保险可以在生病住院时享受医保报销待遇,减轻个人和家庭的经济负担。
医疗保险的报销比例和范围通常较为全面,能够覆盖大部分医疗费用。
养老保险:
灵活就业人员缴纳养老保险后,可以在达到退休年龄后领取养老金,确保晚年生活有稳定的经济来源。
养老金的发放通常会随着法规的调整而提高,有助于保险晚年生活质量。
法规优惠:
部分地区为灵活就业人员提供社保补贴或优惠法规,如缴费补贴、税收减免等。
这些法规能够减轻灵活就业人员的缴费压力,提高参保的积极性。
综合介绍对于经济条件允许的灵活就业人员来说,缴纳社保是为未来的生活提供保险,是一种稳健的选择。社保能够在一定程度上分散风险,保险生活的稳定。然而,对于经济收入不稳定、难以承担社保费用的人员来说,确实会面临较大压力。他们可能需要先考虑城乡居民医保和养老保险等更基础的保险方式,或者通过其他途径来规划自己的未来生活。
怎么做才能提高自己的养老金待遇?
关注个人健康,延长寿命:
养老金是终身制的,只要活着就会源源不断地发放。因此,关注自己的身心健康,尽可能延长寿命,也是领取更多养老金的一个关键因素。
选择在经济发达的地区办理退休:
社会平均工资越高的地区,养老金待遇通常也会更高。
如果有多地参保的经历,并且想要在经济发达的城市享受更好的养老金待遇,需要在该城市累计缴费满10年以上。
避免提前退休:
退休年龄影响养老金的计算。退休年龄越晚,缴费年限长的可能性就越大,同时计算个人账户养老金的计发月数也会越小,计算出来的个人账户养老金就会越高。
增加缴费年限:缴费年限是影响养老金待遇的重要因素。尽量延长缴费年限,可以让你的养老金待遇更高。
提高个人缴费基数:
升职加薪:提高个人工资水平,可以直接增加养老保险的缴费基数。好好工作,抓住每一个可以升职加薪的机会。
增加额外收入:如果有条件,可以考虑兼职、创业等方式增加额外收入,进而提高缴费基数。
》养老金不够花?快来领取您的养老金规划专属方案!为您的退休生活加薪”!
温馨提示:本数据仅供参考!具体需以当地有关法规为准!