成都社保退休能领多少钱?每月能拿到的钱取决于多个因素,包括缴费年限、缴费基数、社会平均工资等。本文介绍计算公式和提高待遇的方法,您可以更好地规划自己的养老生活。
据新社通app获悉,随着2025年的到来,养老金的计算公式也备受关注。毕竟,养老金对于每一位退休人员来说,都是关乎生活质量的重要收入来源。
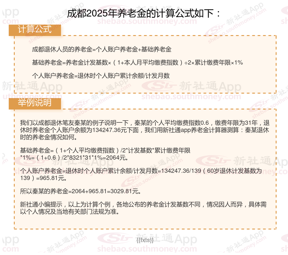
然而,许多退休人员可能并不清楚自己的养老金是如何计算得出的。养老金的计算遵循一个标准公式,这个公式在不同地区虽然会因具体数据而有所差异,但基本框架是一致的。要准确计算自己的养老金,你需要了解并代入自己的相关数据。下面随新社通app小编一起来看看每个月交那么多社保,2025年退休到底能领多少钱?
一、2023-2024年成都养老保险缴费比例及基数标准 一个月要交多少钱?
据新社通app显示,2024-2025年成都职工养老保险的缴费标准是根据缴费基数来确定的:
在单位参加职工社保,个人养老保险缴费比例为8%,而单位的缴费比例为16%。其中,缴费基数的下限为4511元。
个人缴费金额:360.88元,单位缴费金额:721.76元,每月合计缴费:1082.64元。
(注:本文数据仅供参考,具体以当地缴费标准为准)

二、成都养老金计算方法2024最新 社保退休可以拿多少

》点击新社通app养老金计算器,轻松测算你的养老金!
三、如何规划养老金,提高养老金待遇?
规划养老金并提高养老金待遇需要综合考虑多个方面,以下是一些具体的步骤:
一、了解养老金的构成
首先,需要确定养老金主要由基础养老金、个人账户养老金和过渡性养老金三部分构成。其中,基础养老金与退休当年的养老金计发基数、本人平均缴费指数和缴费年限有关;个人账户养老金与退休时养老保险个人账户的余额和退休年龄确定的计发月数有关;过渡性养老金则与建立个人账户制前的缴费年限、本人平均缴费指数等因素有关。
二、评估个人目标和需求
确定退休后的生活水平:根据个人的健康状况、居住城市等因素,合理估计退休后的生活成本。
考虑其他支出:如医疗费用、旅游费用、子女教育等可能的支出,确保养老金能够覆盖这些额外的需求。
三、制定养老金计划
选择合适的养老金计划类型:可以考虑养老金保险、公积金、个人投资等多种方式。其中,养老金保险和公积金是较为稳定可靠的选择,而个人投资则具有更高的灵活性和潜在收益。
确定养老金计划的具体金额:通过计算未来的生活成本、投资回报率等因素,确定个人养老金计划的具体金额。建议根据通胀率适当提高计划金额,以确保在退休后能够维持良好的生活水平。
四、实施养老金计划
延长缴费年限:尽量延长个人缴费年限,避免中途断缴。根据文章中的数据,每缴费一年,基础养老金将按照一定比例增加。
提高个人缴费基数:如果经济条件允许,可以适当提高个人缴费基数,从而增加个人账户的积累。
关注退休年龄:根据个人情况和法规,选择合适的退休年龄。通常情况下,退休年龄越晚,每月领取的个人账户养老金就越多。
在经济发达的城市缴纳社保:如果条件允许,可以选择在经济发达的城市缴纳社保,以享受更高的养老金待遇。
五、关注方案调整
密切关注养老金方案调整,了解最新的方案法规和待遇变化。这有助于个人及时调整自己的养老金计划,确保在退休后能够享受到更好的待遇。
六、持续投资增值
除了传统的养老金计划外,还可以考虑通过投资来增值养老金。例如,购买股票、债券、基金等投资产品,以期在退休时获得更高的收益。但请注意,投资有风险,需谨慎选择。
通过以上步骤,个人可以制定出一个合理的养老金计划,并在实施过程中不断提高养老金待遇。同时,也需要根据个人情况和方案变化及时调整计划,确保在退休后能够过上安逸舒适的生活。
》点击新社通app社保养老金规划,领取您的规划方案!为您的退休生活加薪!
温馨提示:本数据仅供参考!仅供参考和学习交流之用,不对您构成任何决策建议。具体需以当地有关法规为准!
以上就是成都退休人员养老金计算的全部内容,希望对你有帮助,欢迎关注新社通app解锁更多社保专业资讯。