据新社通app获悉,一般情况下养老保险的缴费金额是根据当下的一个养老缴费基数来计算的。不同地区以及不同年份的养老缴费基数都是不一样的,每年都可以看到各地的养老缴费基数调整的消息。那么黑龙江鹤岗养老缴费基数究竟是什么?下面随新社通app小编一起来看看黑龙江鹤岗养老保险缴费比例个人和单位2024-2025是多少!
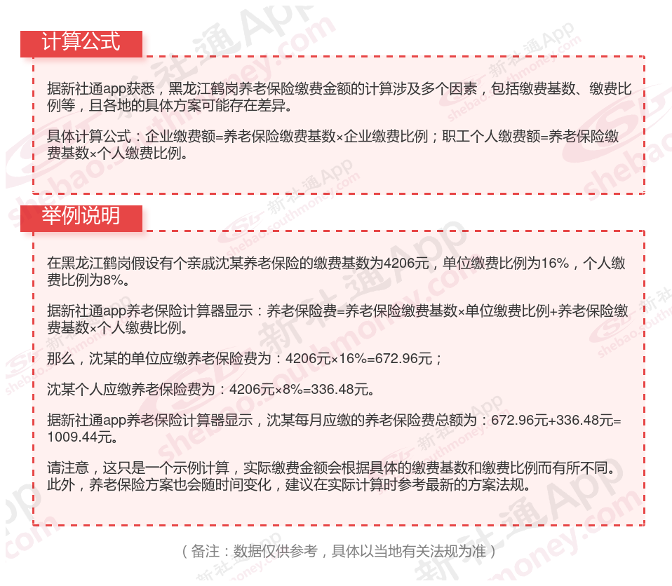
据新社通app显示,黑龙江鹤岗职工养老保险最低缴费基数为:4206元;单位和个人的缴费比例分别为:16%、8%;
个人缴费金额:336.48元,单位缴费金额:672.96元,每月合计缴费:1009.44元。
(注:本文数据仅供参考,具体以当地缴费标准为准)
黑龙江鹤岗养老保险一个月要交多少钱?

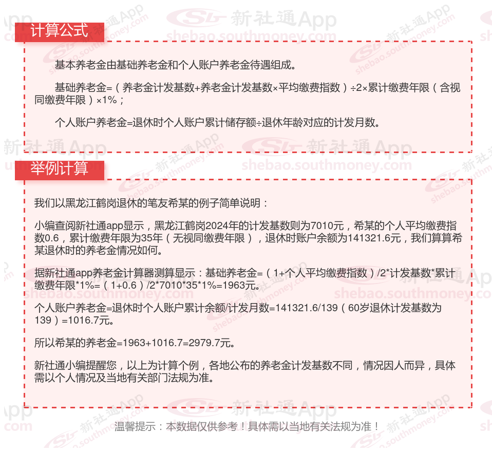
黑龙江鹤岗养老金计算公式2024年计算方法(在线计算器)

养老金计发月数是什么意思?
养老金计发月数指的是养老金待遇计划发放的月数。这个数值是根据城镇人口平均估计寿命、退休年龄以及基金投资收益率等多个因素来确定的。目前,60岁、55岁和50岁退休职工的个人账户养老金的计发月数分别为139个月、170个月和195个月。
然而,这个计发月数并非一成不变。随着记账利率的变化、退休金增长方案的调整以及人均预期寿命的延长等因素,养老金计发月数可能会发生变化。因此,具体的养老金计发月数应以当时的法规为准。
为了获取最准确的信息,建议定期查阅相关的方案或咨询当地的社保部门。同时,了解养老金计发月数的含义和影响因素,也有助于更好地规划个人的养老保险。

(备注:数据仅供参考,具体以当地有关法规为准)
以上就是黑龙江鹤岗养老保险缴费全部内容,希望对您有帮助,欢迎关注新社通app解锁更多社保专业资讯。