退休养老金也称退休金,在劳动者年老或丧失劳动能力后,根据参加工作年限或缴纳保险费时间的长短,按照要求的比例,按月或一次性以货币形式支付的保险待遇。职工退休后,退休当月的工资照发,从批准退休的第二月停发工资,每个月按要求发退休金,通常延续到退休职工死亡为止。

个人账户养老金= 个人账户储存额 ÷ 计发月数
个人账户存储额:主要来源于历年的个人缴费(费率8%)及其利息;
计发月数:根据平均寿命计算,50岁退休按195个月,55岁退休按170个月,60岁退休按139个月。这个“计发月数”只是用来计算退休当年的养老金,与实际发放月数无关,实际会终身发放。
个人缴费指数影响个人账户养老金。缴费指数越高,个人账户余额也会更高,进而提升养老金水平。同时,个人账户储存额也直接影响养老金的多少,储存额越高,养老金越多。
缴纳年限:缴纳的时间缴的年数越多,退休金就越多。
退休地的社平工资水平:退休地社平工资越高,退休金就越高越高。其实,这也能理解,毕竟生活水平高的地方消费高,消费高了,退休金为了保证老人们的老年生活水平也相应提高了。
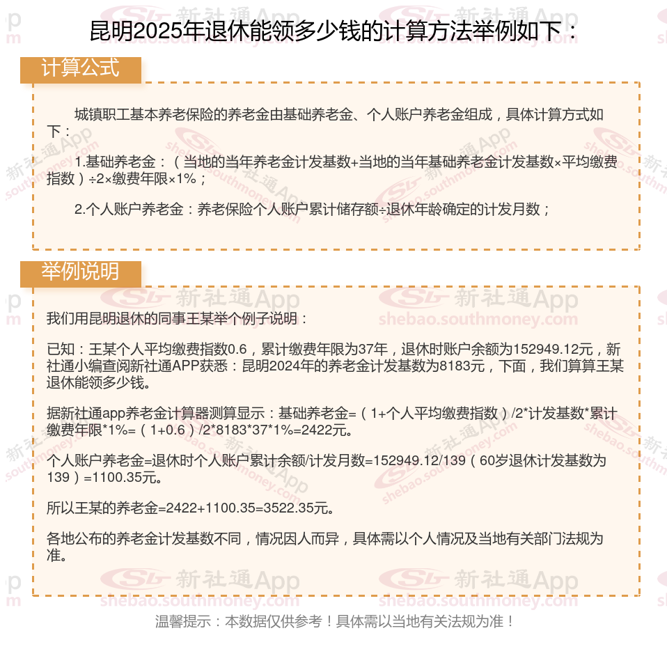
温馨提示:本数据仅供参考!具体需以当地有关法规为准!