据新社通app数据显示,厦门企业灵活就业养老保险的缴费基数为:4212元。
缴费比例:在企业参保缴费的情况下,单位缴纳比例为16%,个人缴纳比例为8%。而灵活就业人员参保缴费的比例为个人20%。
另外,需要注意的是,这些缴费标准可能会随着时间和方案的变化而调整。为了获取最新的厦门灵活就业养老保险缴费标准信息,建议查阅相关消息或咨询当地社保部门。总的来说,了解并遵守当地的养老保险缴费标准是每个人的责任,也是保证个人权益的重要方案。
(注:本文数据仅供参考,具体以当地缴费标准为准)
厦门个人社保缴纳金额怎么计算?根据新社通app-社保缴费查询工具提供的最新数据如下:

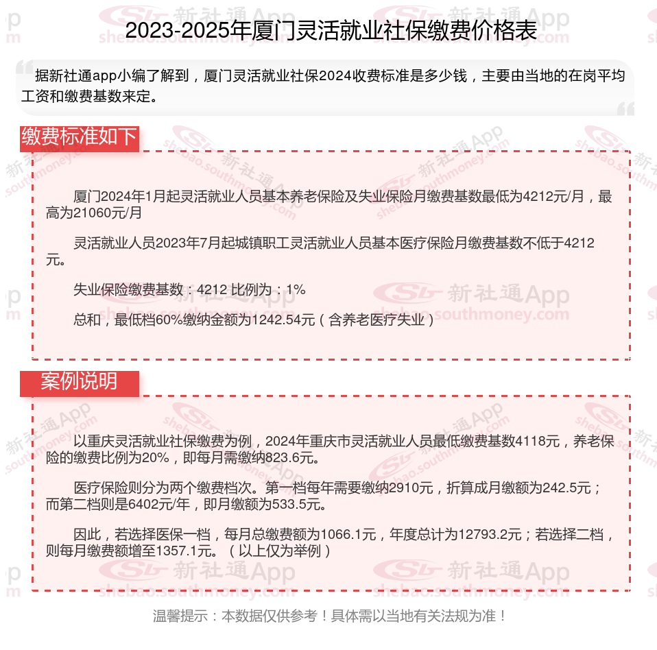
厦门2024年1月起灵活就业人员基本养老保险及失业保险月缴费基数最低为4212元/月,最高为21060元/月
灵活就业人员2023年7月起城镇职工灵活就业人员基本医疗保险月缴费基数不低于4212元。
失业保险缴费基数:4212 比例为:1%
总和,最低档60%缴纳金额为1242.54元(含养老医疗失业)
温馨提示:本数据仅供参考!具体需以当地有关法规为准!