据新社通app获悉,随着养老保险的发展,现在不管是居民还是单位职工都会购买基本养老保险,确保退休后能够享受到基本养老金待遇。养老保险的保费以及未来可以享受的养老金待遇与养老保险的缴费基数息息相关,那么兰州2023-2025养老保险缴费基数是怎么算的呢?下面随新社通app小编一起来看看吧。
兰州养老保险缴费基数2023-2024最新标准如下

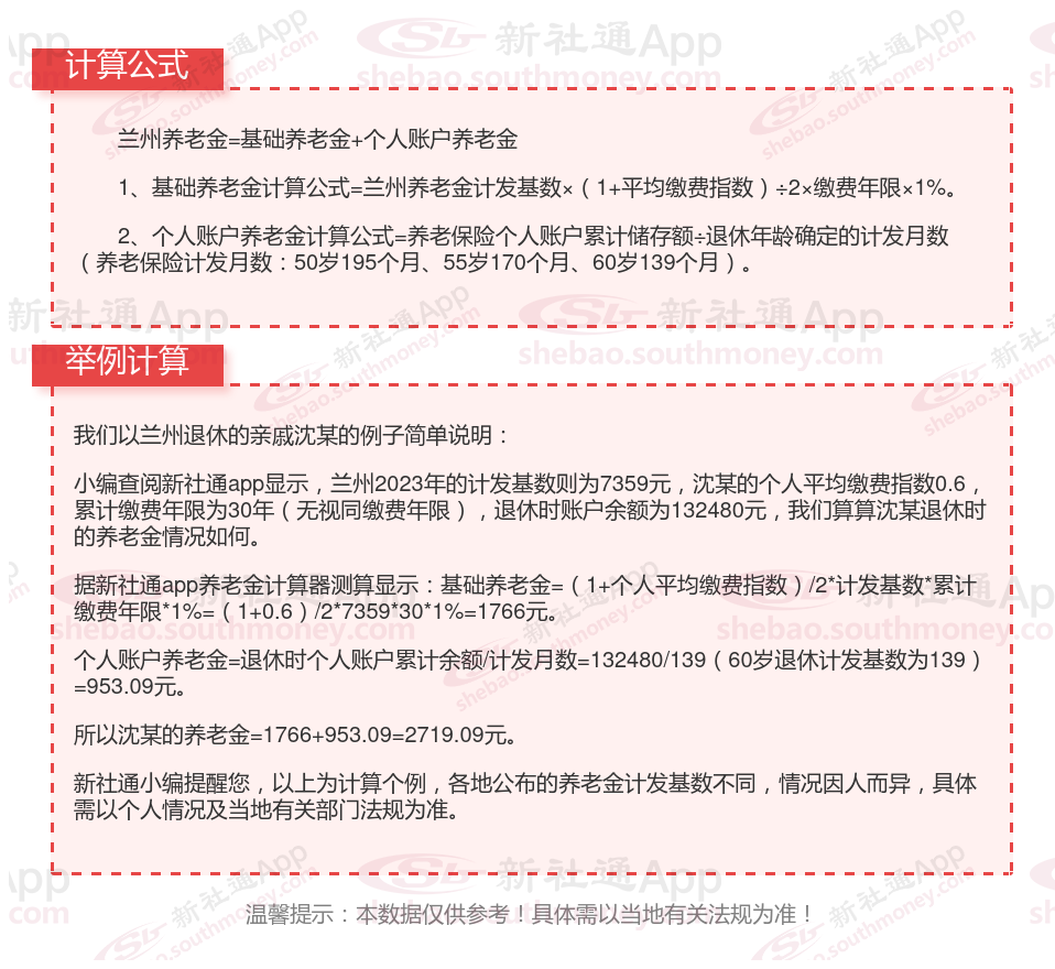
兰州社保退休能领多少钱?(在线计算举例说明)

》点击新社通app养老金计算器,轻松测算你的养老金!
(备注:数据仅供参考,具体以当地有关法规为准)
60岁以上能买养老保险吗?
如果已经60岁了,也就是已经达到了退休年龄,那么:需要分情况而定
1.城乡居民养老保险:60岁时可以一次性补缴15年的基本养老保险。那么,一次交10万的养老保险每个月拿多少?假设是在长沙交的居民养老保险,2022年开始领取养老年金,则每月可以领取的基础养老金为238元,而每月可以领取的个人账户养老金为10万/139=719元。即每月可以领取的养老金为238+719=957元。
2.城镇职工养老保险:若此前从未缴纳过城镇职工养老保险,则到了60岁时,是不能一次性补缴15年的养老保险的,但若参保人此前有参加过城镇职工养老保险,则只要满足补缴条件,那么可以申请补缴:
(1)若用人单位没有按照法规为员工缴纳城镇职工养老保险,则员工可以要求用人单位补缴。
(2)若参保人已经到了法定退休年龄,但城镇职工养老保险的累计缴费年限还未达15年,那么可以申请延长缴费至满15年。此外,若是在《社会保险法》实施(2011年7月1日)之前参保的,且延长缴费5年后,累计缴费年限还没有15年,那么可以一次性补缴至满15年。
以上就是兰州养老保险缴费全部内容,希望对您有帮助,欢迎关注新社通app解锁更多社保专业资讯。