灵活就业社保的缴费基数通常为60%-300%,供个人选择,个人需要缴纳全部的金额。
那么,自由职业社保,要交多少钱一个月?根据新社通app-社保缴费查询工具提供的2025社保缴费标准详情数据:

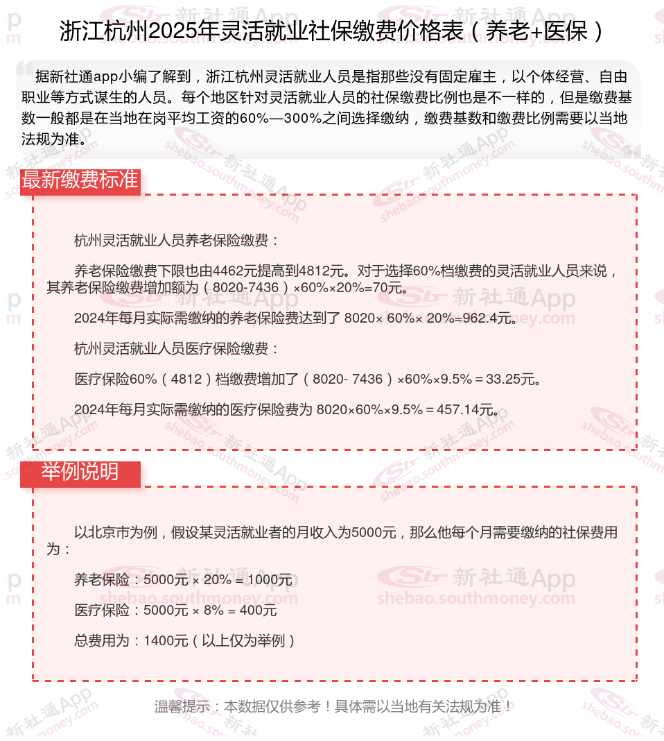
据新社通app数据显示,浙江杭州灵活就业养老保险的缴费基数为:4462元。灵活就业人员参保缴费的比例为个人20%。
另外,需要注意的是,这些缴费标准可能会随着时间和方案的变化而调整。建议查阅相关消息或咨询当地社保部门。
(注:本文数据仅供参考,具体以当地缴费标准为准)
灵活就业社保的缴费基数通常为60%-300%,供个人选择,个人需要缴纳全部的金额。
那么,自由职业社保,要交多少钱一个月?根据新社通app-社保缴费查询工具提供的2025社保缴费标准详情数据:

据新社通app数据显示,浙江杭州灵活就业养老保险的缴费基数为:4462元。灵活就业人员参保缴费的比例为个人20%。
另外,需要注意的是,这些缴费标准可能会随着时间和方案的变化而调整。建议查阅相关消息或咨询当地社保部门。
(注:本文数据仅供参考,具体以当地缴费标准为准)
退休金是如何计算的?2025-08-31
2025-08-31 17:07养老金
社保退休工资怎么算的?(举例:广东深圳)
2025-08-31 17:06养老金
武威灵活人员养老金能拿多少钱一个月?(2025/08/31)
2025-08-31 17:04个人养老保险
退休养老金领多少钱一个月?2025山西阳泉退休工资计算公式在线举例山西阳泉退休工资一个月多少钱?(2025年8月31日)
2025-08-31 17:04养老保险
工龄35年、37年和42年每月退休金是多少?2025年8月31日
2025-08-31 17:03养老保险
交社保29年退休领多少钱?(2025-8-31)
2025-08-31 17:02养老金
退休新规2025年,75年灵活就业者社保养老金最低缴费年限多少年?(2025年8月31日)
2025-08-31 17:02养老保险
河池社保2025年养老保险缴费标准是多少钱2025年河池社保最低缴费基数是多少?2025-08-31
2025-08-31 17:02养老保险
陕西延安12333怎么查询养老金缴费明细怎么操作?
2025-08-31 17:01养老保险查询
怎么查询养老保险个人账户如何查询玉溪养老保险个人账户?
2025-08-31 16:55养老保险
养老金和退休金是一回事吗?养老保险缴费33年比缴费29年和30年能多领多少?
2025-08-31 16:53养老金
2024-2025年嘉峪关养老保险缴费标准?2023-2025年养老社保缴费多少钱?
2025-08-31 16:52养老保险
2024年潍坊养老金计发基数解密:你涨了多少?什么时候补差到账?
2025-08-31 16:50养老金
青海西宁养老金能领多少钱一个月?社保交36年和37领的养老金能领多少钱?
2025-08-31 16:49养老金
广元灵活就业退休金计算,22年社保退休能领多少工资?
2025-08-31 16:47养老金
重庆灵活就业养老金怎么交?灵活就业社保交15年每月能拿多少钱?
2025-08-31 16:44养老金
退休工资不在本省在外省能领吗?(25年8月31日)
2025-08-31 16:44养老保险查询
【深度对比】养老金缴纳年限:23年、24年、27年,退休领取金额差异几何?
2025-08-31 16:43养老金
社保个人交每月多少钱?单位交每月多少钱?(08/31)
2025-08-31 16:42养老保险
2025社保退休工资计算公式,今年退休每月能领多少钱(2025/08/31)
2025-08-31 16:42养老金
70/80/90后注意了!2025年最新法定退休年龄新规(25年8月31日)
2025-08-31 16:42养老保险